Fig. 2
From: Tissue resident memory T cells populate the human uveal tract

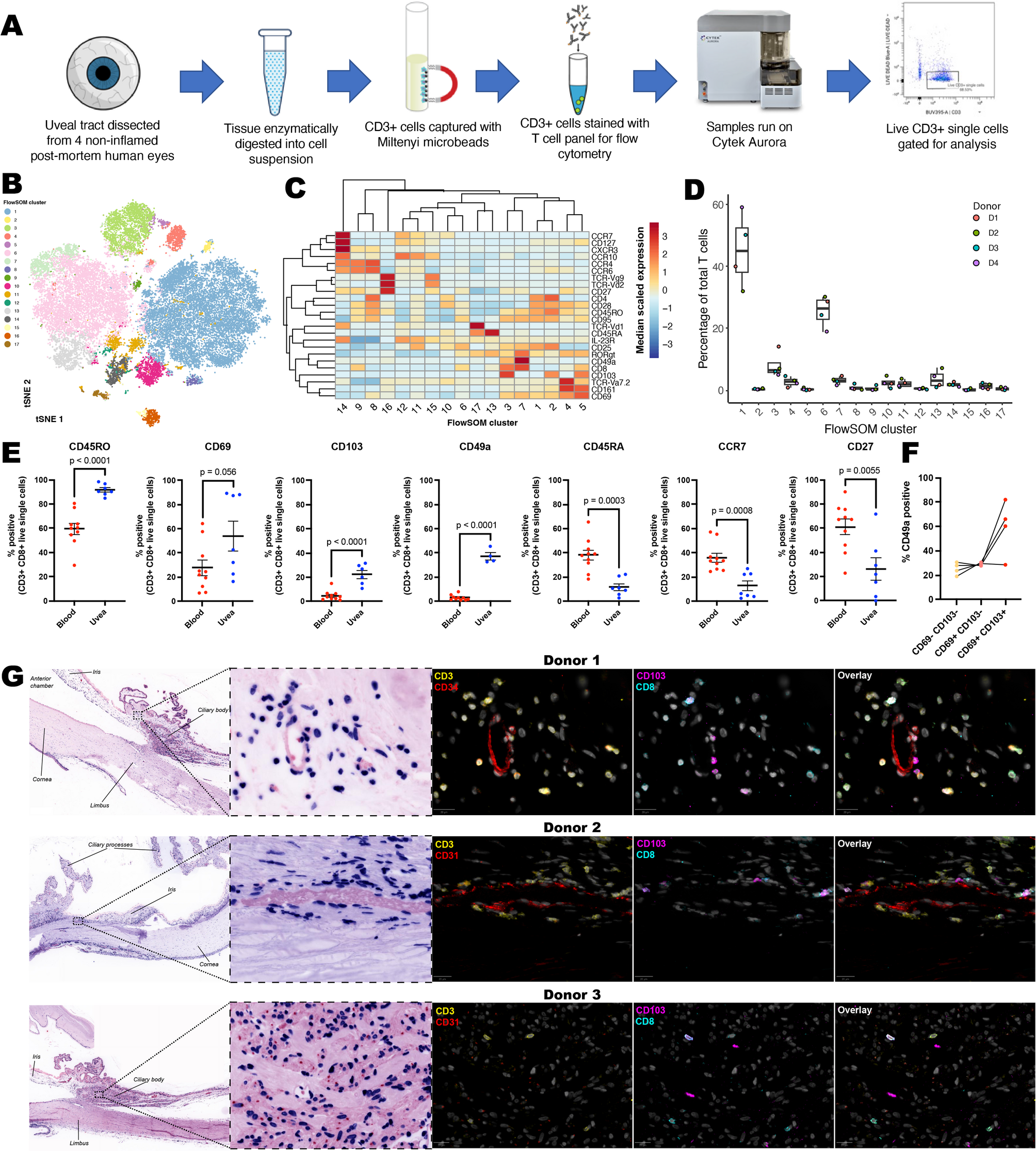
TRM cells populate non-inflamed human uveal tissue. (A) Experimental overview for spectral cytometry. (B) tSNE plot of individual cells coloured according to FlowSOM cluster. (C) Heatmap depicting expression of T cell genes in FlowSOM clusters. (D) Boxplots depicting composition of the T cell compartment across the 4 donors. (E) Comparison of TRM cell marker genes between live uveal and blood CD3+ CD8+ cells. (F) CD49a expression within CD69 and CD103 cytotoxic T cell subsets. (G) Confirmation of CD3+ CD8+ CD103+ cells within histologically normal non-inflamed uveal tissue by immunofluorescence imaging.