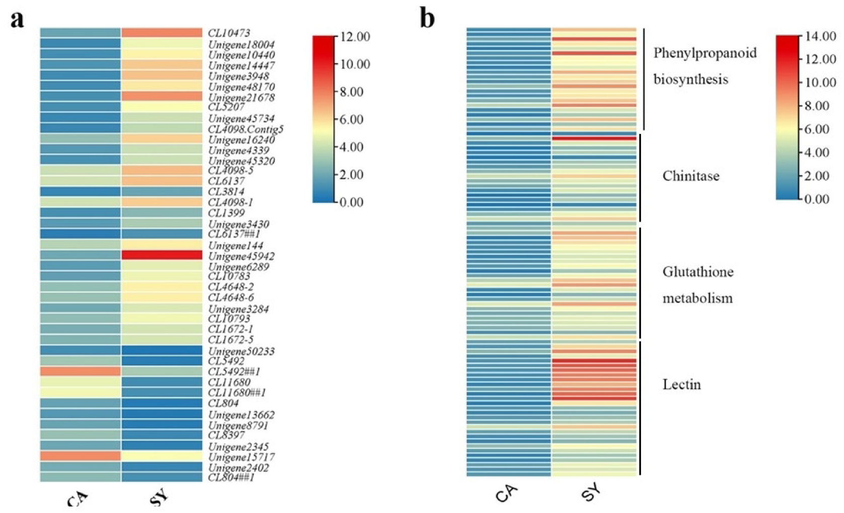
Fig. 7

Clustering of DEGs up-regulated of Cr. appendiculata during symbiotic germination. (a) DEGs related to lipid metabolism, (b) Part DEGs related to plant defense mechanism.

Clustering of DEGs up-regulated of Cr. appendiculata during symbiotic germination. (a) DEGs related to lipid metabolism, (b) Part DEGs related to plant defense mechanism.