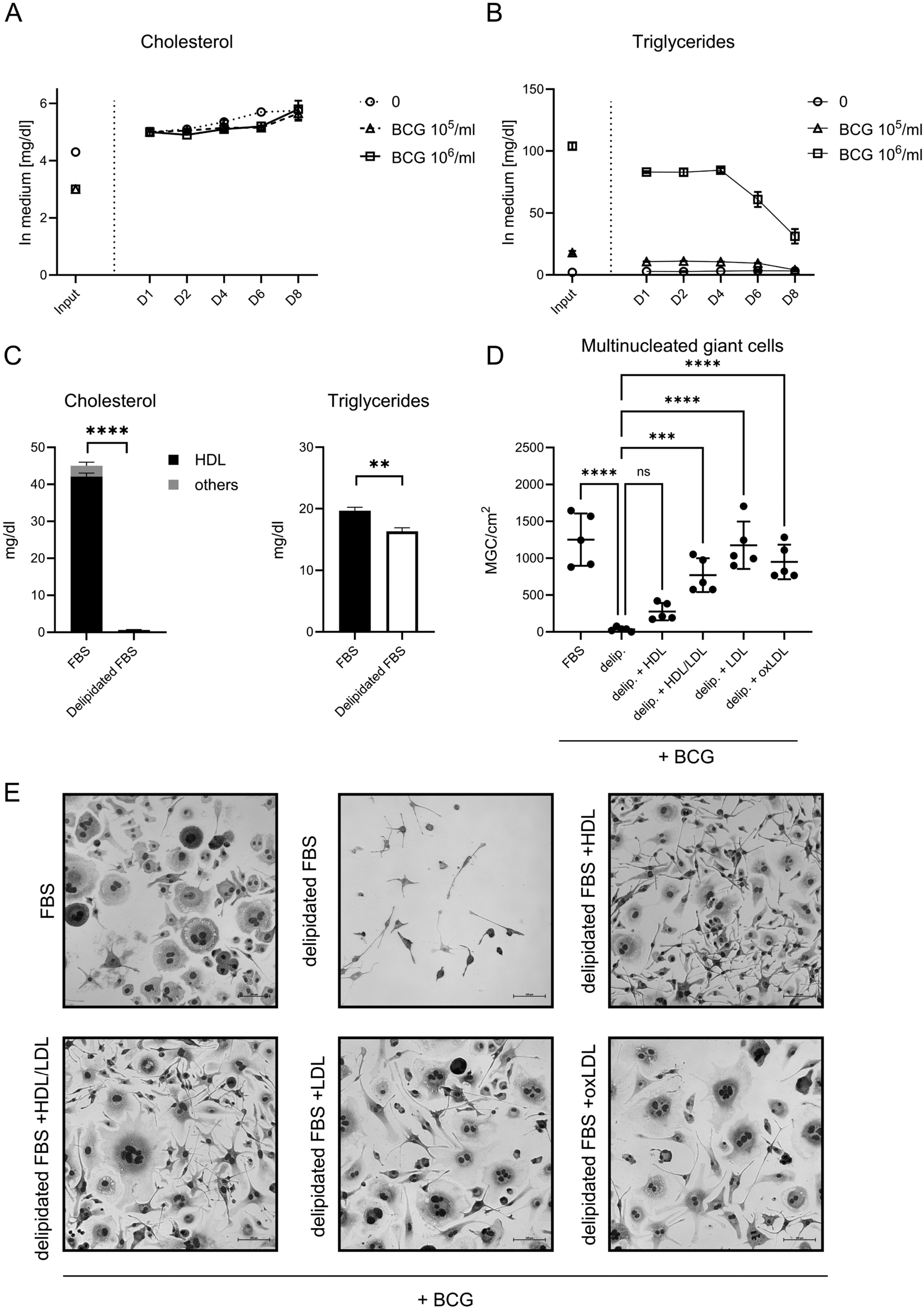
Fig. 2

A, B: Total cholesterol (A) and total triglyceride (B) content in input medium and culture supernatant during MGC transformation over a time course of 8 days (two independent measurements). C: Total cholesterol (split into HDL and others) and total triglyceride content in untreated FBS or FBS after fumed silica delipidation (three measurements). t-test. D: Quantification of N° of MGC per cm2 of culture plate after 6 days of culture stimulated with 106 particles heat-fixed BCG/ml. Supplemented either with 10% FBS, 10% delipidated FBS or 10 % delipidated FBS + indicated lipoprotein (containing total amount of cholesterol equal to 10 % regular FBS). Reference for statistical testing: Delipidated FBS. One-way ANOVA. E: Exemplary bright-field microscopy pictures of BMDM for each condition displayed in D. Scale bar 100µm. BMDM: Bone marrow-derived macrophages; BCG: Bacille Calmette-Guérin; MGC: Multinucleated giant cell; FBS: Fetal bovine serum; HDL: High-density lipoprotein; LDL: Low-density lipoprotein; oxLDL: oxidized low-density lipoprotein.