Fig. 3
From: Single-cell analysis of B cell dysregulation in pediatric sepsis stratified by disease severity

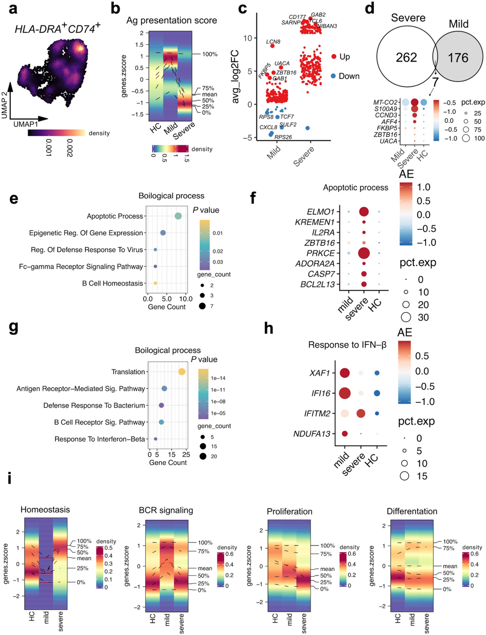
The depletion of MHC IIhigh naïve B cells in pediatric severe sepsis may be driven by intrinsic apoptosis. a. UMAP density plot showing the expression of antigen presentation–related genes in MHC IIhigh naïve B cells. b. Density heatmap illustrating antigen presentation scores in MHC IIhigh naïve B cells across the study groups. c. Scatter plots displaying differentially expressed genes (DEGs) in severe and mild sepsis compared to healthy controls (highlighted in red and blue, respectively). d. Venn diagram depicting the overlapping and unique DEGs identified in (c). e, g. Gene Ontology (GO) enrichment analysis of biological processes associated with DEGs in (e) severe sepsis and (f) mild sepsis. f, h. Dot plots highlighting the expression of representative genes from three selected biological processes identified in (e, g). i. Density heatmaps showing gene scores for canonical B cell processes across the three study conditions.