Fig. 3

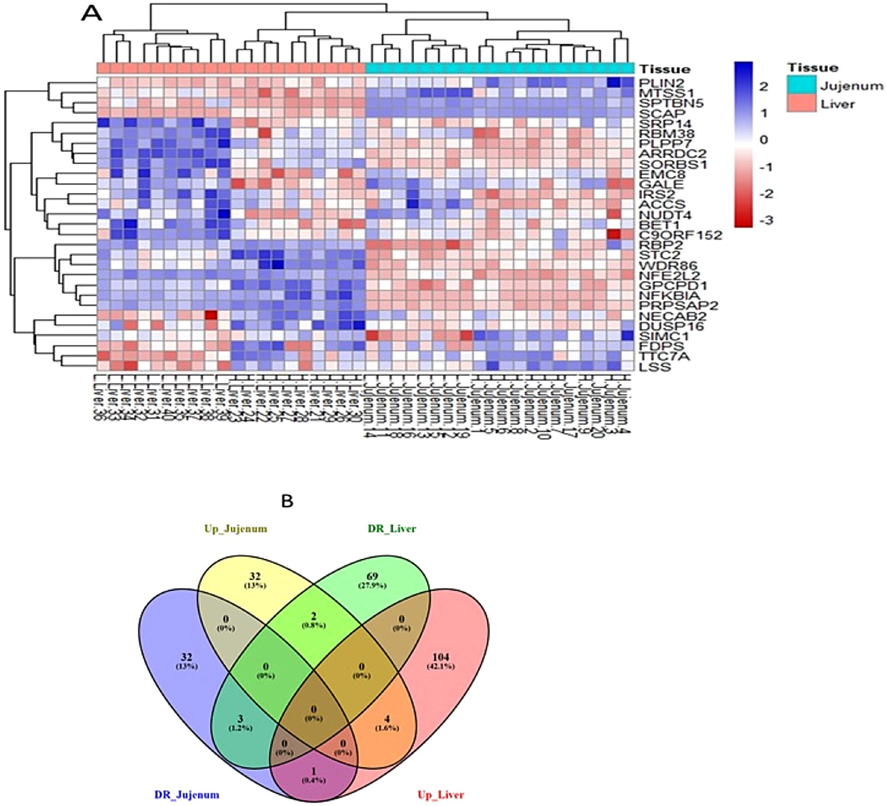
A: Heatmap illustrating differentially expressed genes (DGEs) at FDR < 0.05 among ten replicates of jejunum and liver tissues; expression values are transformed to log2. B: Venn diagram showing DGEs between jejunum and liver tissues, with “DR” indicating downregulated genes and “Up” indicating upregulated genes the high weight (HW) and low weight (LW) groups.