Fig. 2
From: Modeling fatty liver disease and progression with stem cell derived hepatocytes

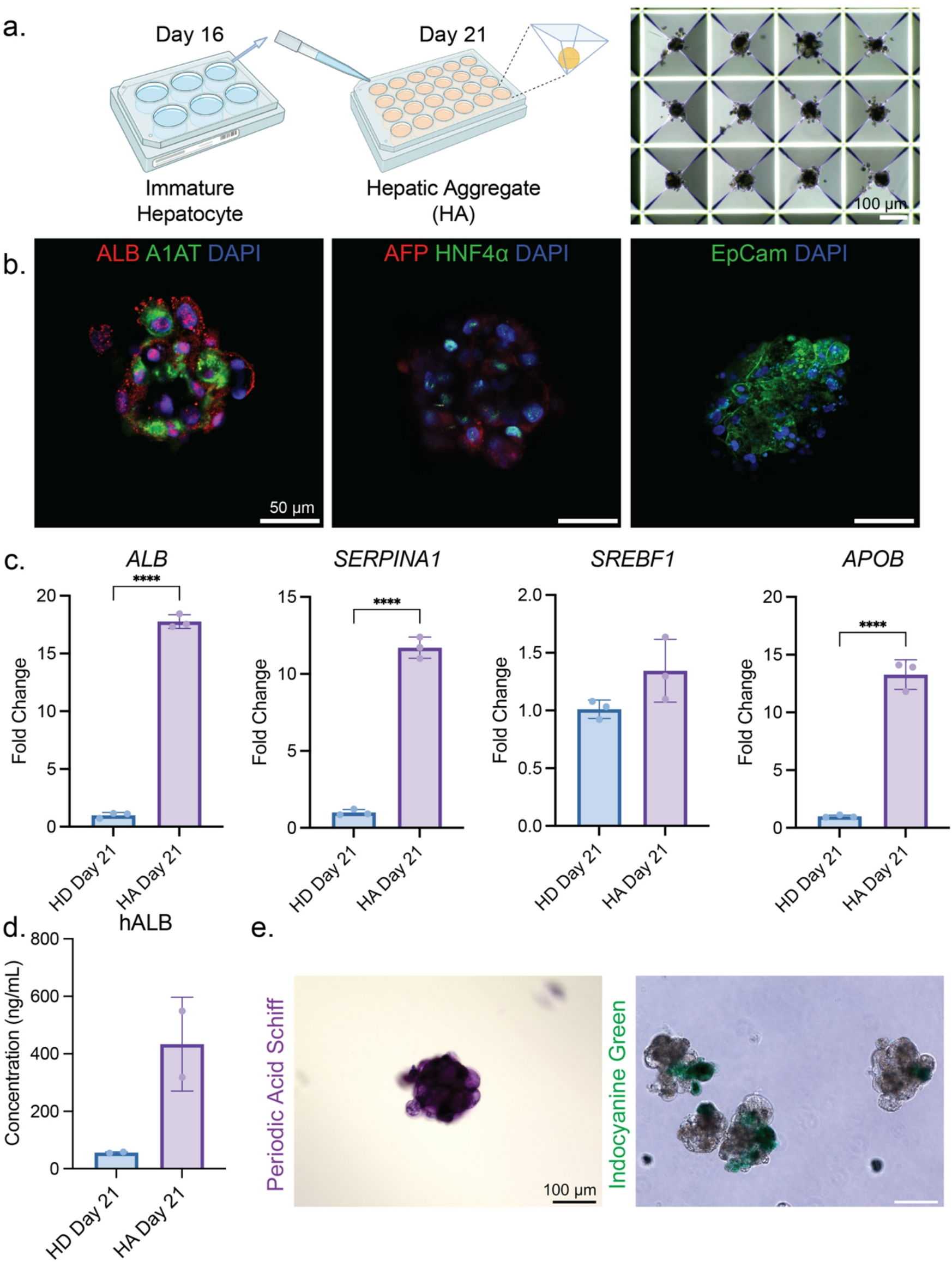
3D aggregate formation leads to enhanced hepatic function in HLCs. (a) Schematic of HA formation, along with the brightfield image showing HAs in Aggrewell molds. (b) Immunofluorescence images of HA stained with select hepatic markers. Representative results of 3 biological replicates of differentiation. (c) qRT-PCR results of select hepatic markers comparing the 2D and 3D HLC derivation. Representative results of 3 biological replicates of differentiation, and each data point entails one technical replicate of the reaction. The p-value for SREBF1 is 0.1121 and is less than 0.0001 for the other genes. (d) Human albumin ELISA result comparing the secreted albumin from 2D and 3D HLC derivation, where p = 0.0821. Representative results of 3 biological replicates of differentiation, and each data point entails one technical replicate of the reaction. (e) Functional staining for HA. PAS was for glycogen biosynthesis and storage, and ICG was for drug uptake. Representative results from 3 biological replicates of differentiation.