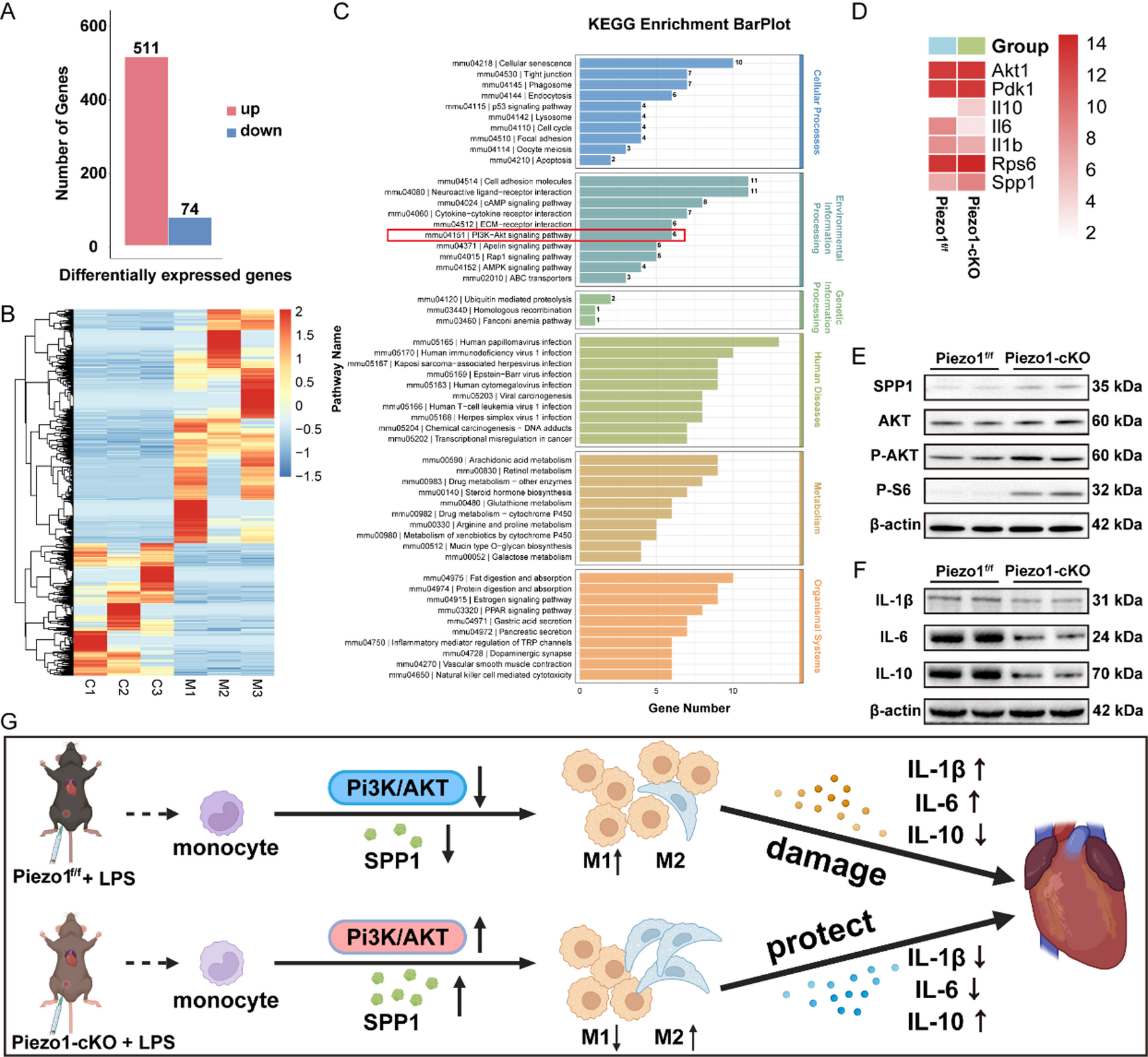
Fig. 3

Mechanism of Piezo1 knockdown macrophages in alleviating Sepsis-induced cardiomyopathy. (A) Differentially expressed genes in BMDMs from LPS-treated Piezo1-cKO and LPS-treated Piezo1f/f mice (n = 3). (B) Heatmap illustrating clustering of differential gene expression. (C) KEGG pathway enrichment analysis (Created with KEGG Database). (D) Heatmap visualizing differential gene expression. (E) Western blot results for bone marrow-derived macrophages from LPS-treated Piezo1-cKO and LPS-treated Piezo1f/f mice (n = 6). (F) Western blot results for cardiac tissue (LPS-treated Piezo1f/f and LPS-treated Piezo1-cKO mice, n = 6). (G) Conceptual diagram depicting cardioprotection mediated by Piezo1 knockdown-induced M2 macrophage polarization (Created in BioRender).