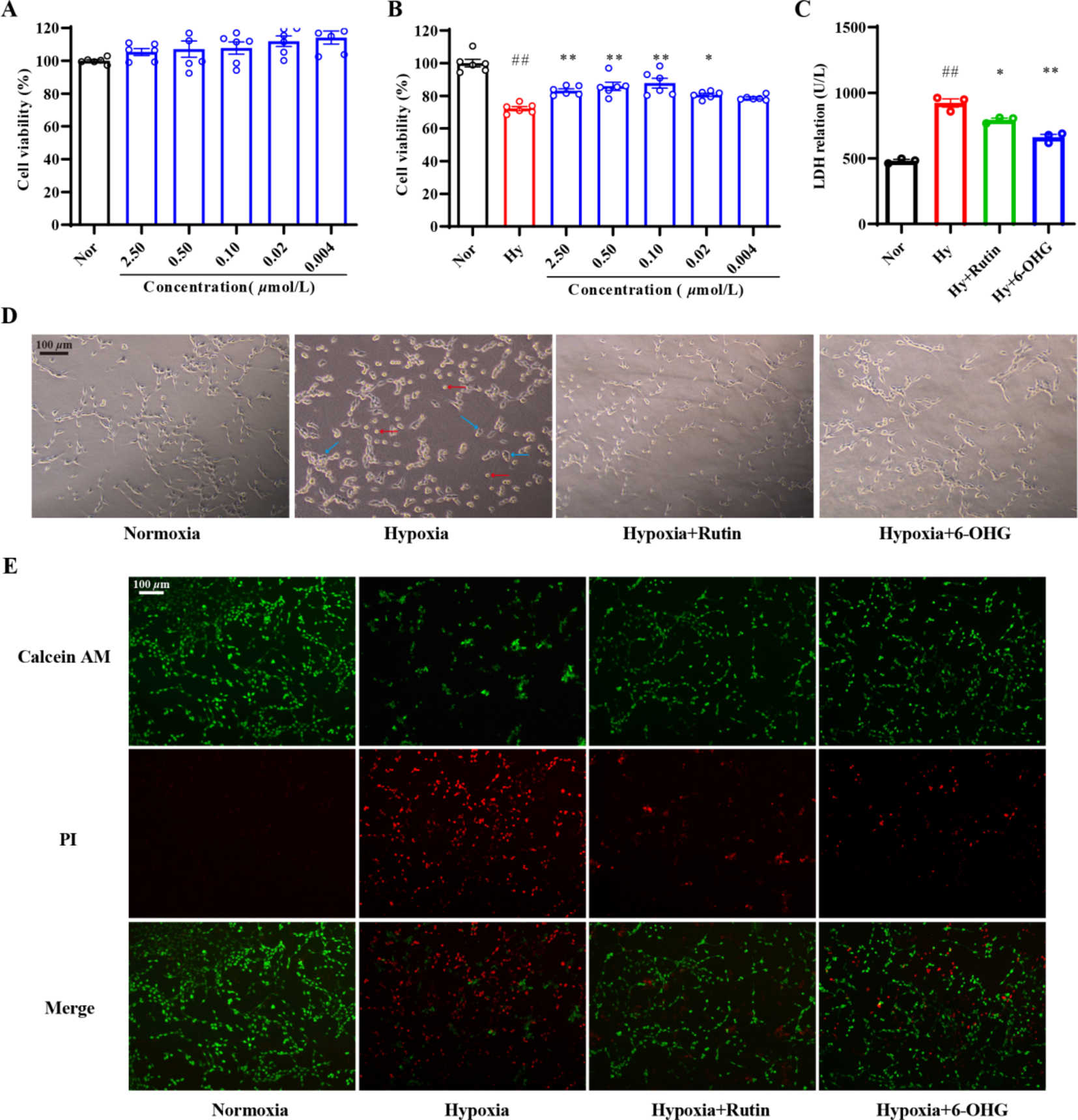
Fig. 2

6-OHG attenuated hypoxia-stimulated injury in PC12 cells. (A) Effect of 6-OHG on cell viability in PC12 cells under normal condition, (B) Effect of 6-OHG on cell viability in PC12 cells under hypoxia condition, (C) LDH release from PC12 cells, (D) Cell morphology was viewed under the light microscope, red arrow: round and floating cells, blue arrow: wrinkled cell. (E) Living and dead cells were detected by calcein-AM/PI staining and then visualized by fluorescence microscopy (magnification, ×200). The cells stained with green were living cells, and those stained with red were dead cells. Data are expressed as mean ± SEM (n = 6 or 3). Statistical analysis was performed using one‑way ANOVA corrected with Dunnett’s test (A, B) or Tukey’s test (C). #p < 0.05 or ##p < 0.01 versus Nor group; *p < 0.05 or **p < 0.01 versus Hy group.