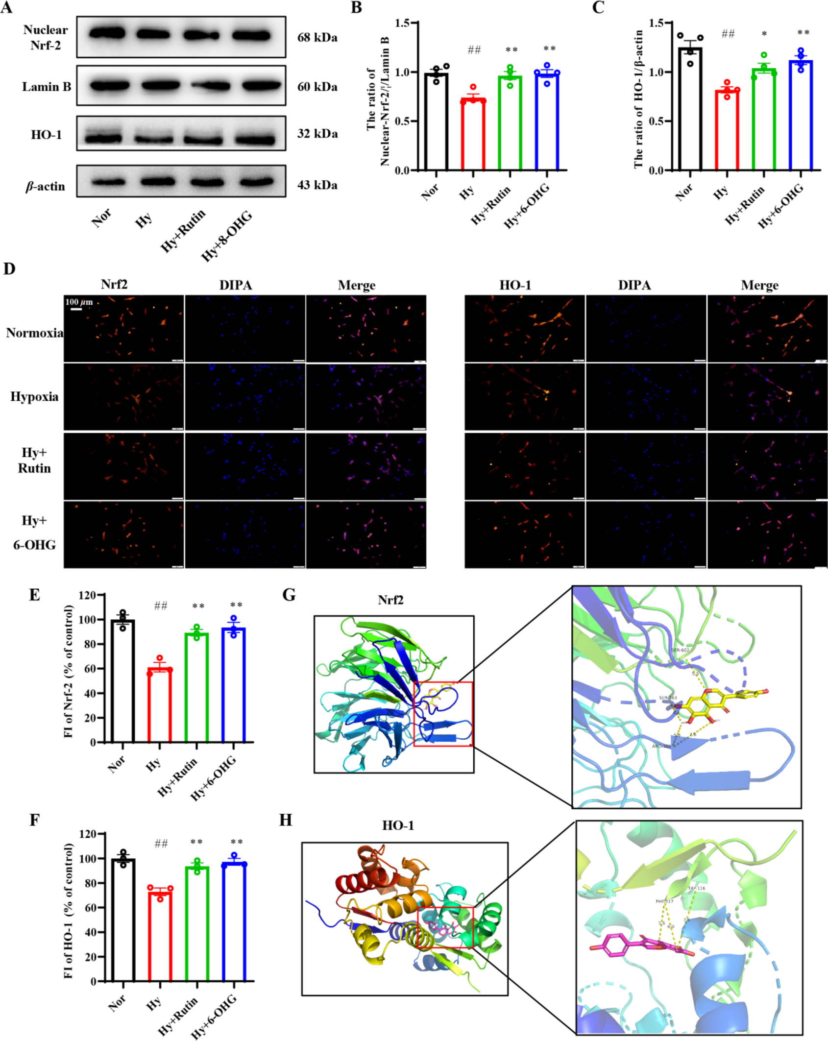
Fig. 6

6-OHG activated the Nrf2/HO-1 signaling pathway in PC12 cells following hypoxia exposure (A) The protein expression levels of Nrf2 and HO-1 were detected by Western blotting. (B) Quantitative analysis of the expression of Nrf2 in nucleus (C) an HO-1(D). (E) The protein levels of Nrf2 and HO-1 were detected by Immunofluorescence staining. (F) Quantitative analysis of the fluorescence intensity of Nrf2 and HO-1. Molecular docking of 6-OHG binding to the targets. (G) Nrf2 (free binding energy,−47.40 kcal/mol). (H) HO-1 (free binding energy, −25.54 kcal/mol). Data are expressed as mean ± SEM (n = 3 or 4). Statistical analysis was performed using one‑way ANOVA corrected with Tukey’s test. #p < 0.05 or ##p < 0.01 versus Nor group; *p < 0.05 or **p < 0.01 versus Hy group.