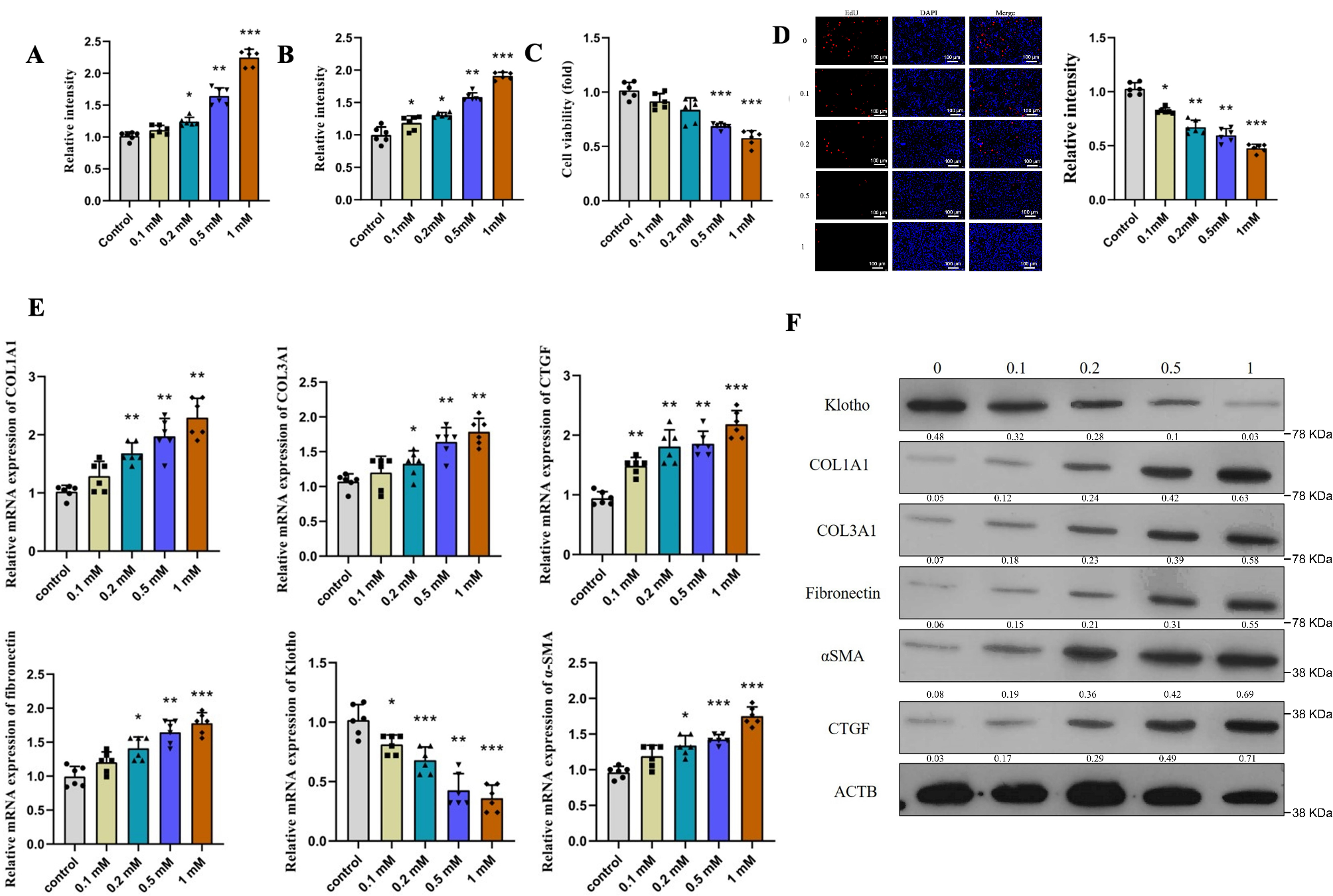
Fig. 1

Oxidative stress suppresses the expression of Klotho. (A–C) ROS levels (A), cell apoptosis (B), cell viability (C), and cell proliferation (D) in HK-2 cells stimulated by indicated concentration of H2O2. (E) mRNA levels of fibrosis-related genes in HK-2 cells challenged with indicated concentration of H2O2. (F) protein levels of fibrosis-related genes in HK-2 cells stimulated by indicated concentration of H2O2. *p < 0.05, ** p < 0.01, ***p < 0.001, ***p < 0.0001.