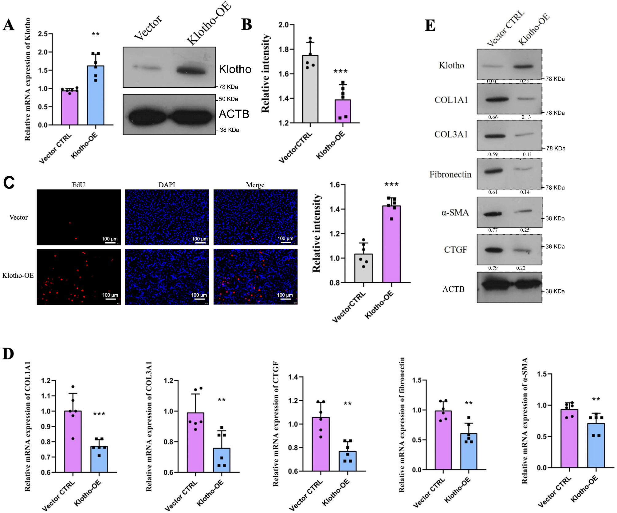
Fig. 3

Klotho inhibits the expression of fibrotic genes in HK-2 cells. Klotho was overexpressed in HK-2 cells. (A) mRNA and protein level of Klotho in HK-2 cells with vector or Klotho overexpression. (B) Cell viability of HK-2 cells stimulated with H2O2. (C) Cell proliferation of HK-2 cells stimulated with H2O2. (D) mRNA levels of fibrosis-related genes in HK-2 cells stimulated with H2O2. (E) protein levels of fibrosis-related genes in HK-2 cells stimulated with H2O2. *p < 0.05, **p < 0.01, *** p < 0.001, ***p < 0.0001.