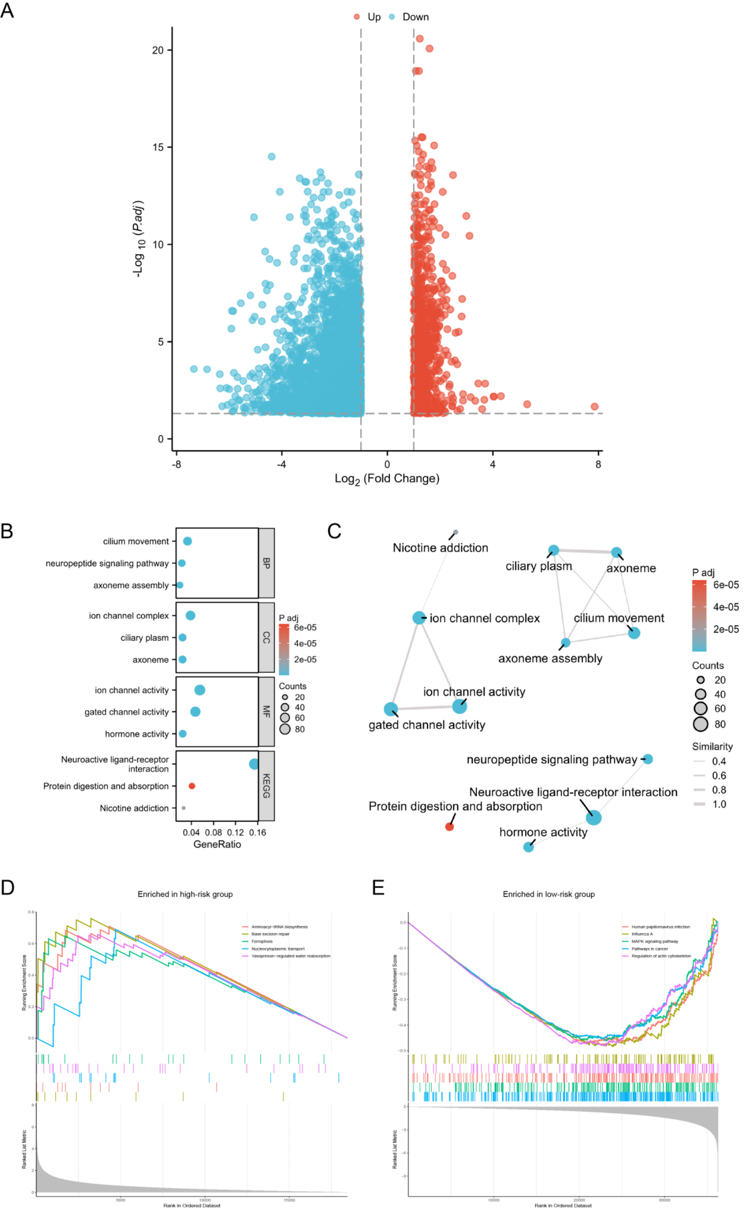
Fig. 6

DEGs identification between risk groups and functional enrichment analysis. (A) Volcano plot of DEGs between high-risk and low-risk groups. (B) Bubble chart displays the primary results of the GO and KEGG pathway enrichment analyses based on the DEGs between high-risk and low-risk groups. (C) Enrichment map shows the interrelationships among the GO and KEGG pathway enrichment analyses results. (D,E) GSEA enriched pathways in high-risk (D) and low-risk (E) groups.