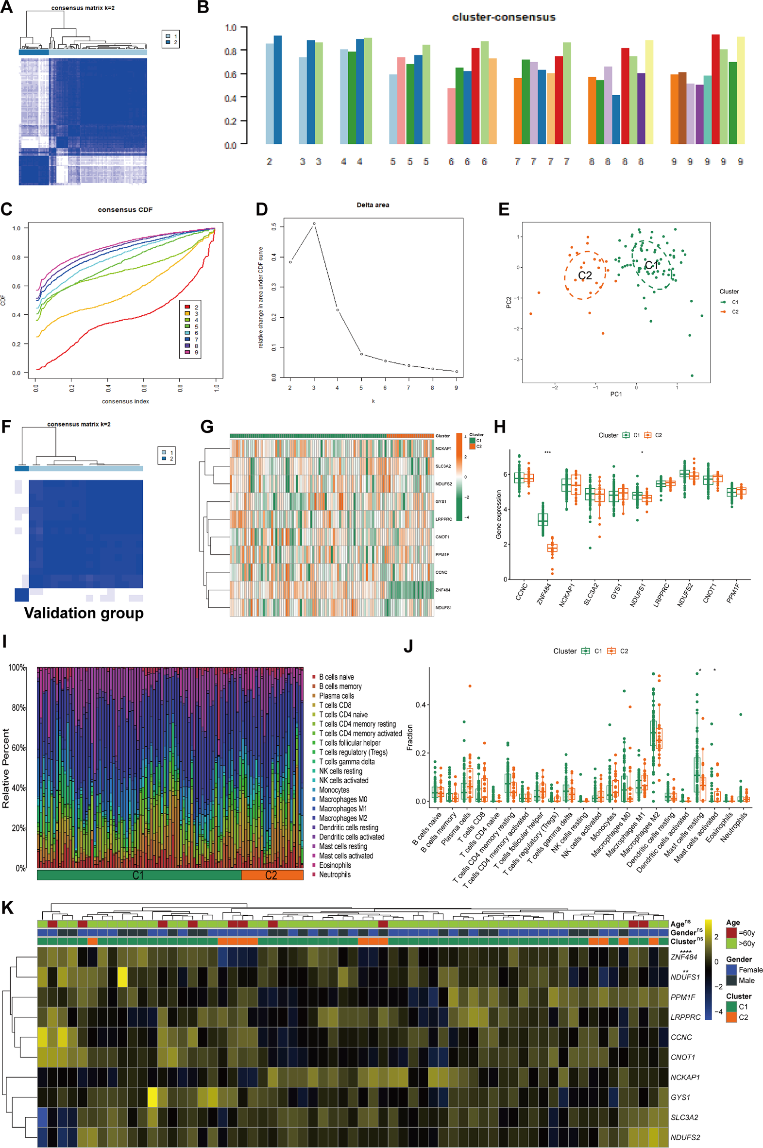
Fig. 4

Determining molecular subtypes of OA patients based on DR-DEGs. (A) Consensus matrix heatmap (cluster K = 2). (B) Consensus clustering scores (cluster K = 2–9). (C) Cumulative distribution functions of consistency (CDF) for the 2–9 clusters, illustrating the area under the curve. (D) Selecting an appropriate K value using delta area. (E) PCA analysis (cluster K = 2). (F) Consensus matrix heatmap in the OA validation cohort (cluster K = 2). (G) Heatmap of the expression of the 10 DR-DEGs in different samples. Green represents low expression genes, and orange represents high expression genes. (H) Expression differences of the 10 DR-DEGs between two different clusters. (I) Immune landscape of the two different clusters. (J) Differential infiltration proportions of 22 immune cells between the two different clusters. (K) Heatmap displays the relationship of 10 DR-DEGs and clinical features in OA patients (OA cluster, age and gender). *P < 0.05, **P < 0.01, ***P < 0.001, ****P < 0.0001.