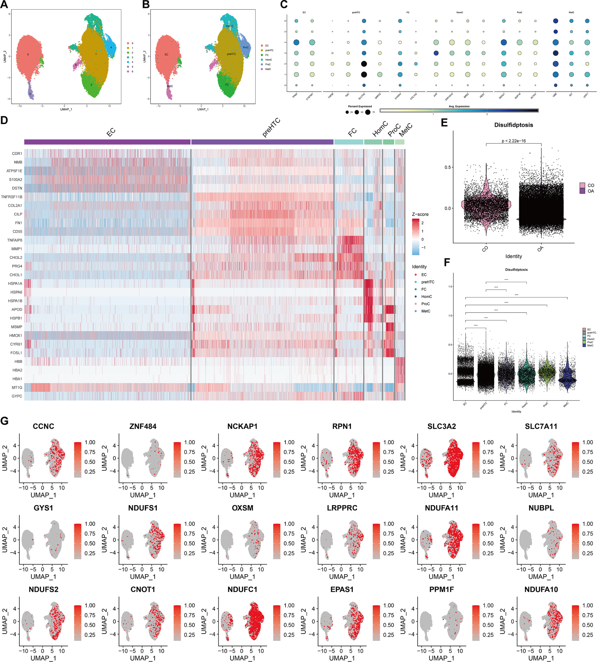
Fig. 6

Identification of chondrocyte subpopulations. (A) UMAP representation of the different 7 cell clusters (cluster = 0–6). (B) UMAP representation of the 6 distinct chondrocyte subpopulations with different features. (C) Specific markers for the 6 cell types. (D) Subtyping heatmap of the 6 chondrocyte subpopulations. (E) Differences in disulfidptosis gene set scores between OA and control samples. (F) Differences in disulfidptosis gene set scores among the 6 different chondrocyte cell types. (G) Violin plot showing the expression of the 18 DR-DEGs in OA chondrocytes. *P < 0.05, **P < 0.01, ***P < 0.001, ****P < 0.0001.