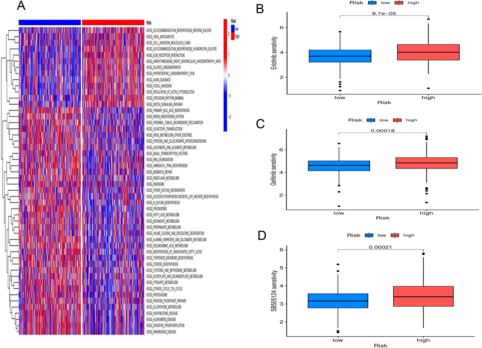
Fig. 4

Immune cell infiltration and functional differences and chemotherapy drug screening in the high-risk and low-risk groups. (A) GSVA enrichment analysis provides insights into the biological pathways and processes that are differentially activated or suppressed between the two groups. (B) The high-risk group had a high drug sensitivity for erlotinib. (C) The high-risk group had a high drug sensitivity for gefitinib. (D) The high-risk group had a high drug sensitivity for SB505124. GSEA,Gene-set enrichment analysis;GSVA,Gene set variation analysis.* p < 0.05, ** p < 0.01 and *** p < 0.001.