Fig. 1
From: Elucidating the role of pyrimidine metabolism in prostate cancer and its therapeutic implications

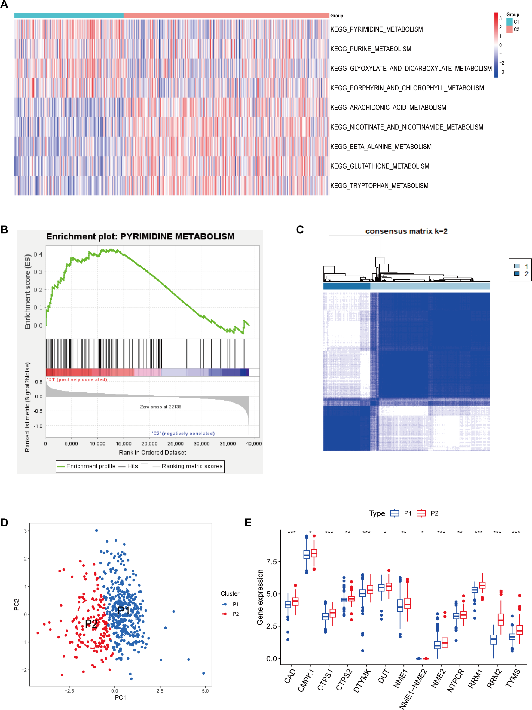
Pyrimidine metabolism subtype classification and GSVA enrichment analysis in prostate cancer. (A) Heatmap of KEGG metabolic pathway enrichment results using GSVA in C1 and C2 subgroups of prostate cancer. (B) GSEA results highlighting significant enrichment of the pyrimidine metabolism pathway in the C1 subgroup. (C) Consensus clustering analysis of prostate cancer samples based on the expression of 13 pyrimidine synthesis-related genes (CAD, CMPK1, CTPS1, CTPS2, DTYMK, DUT, NME1, NME1-NME2, NME2, NTPCR, RRM1, RRM2, TYMS), identifying two subgroups: P1 and P2. (D) PCA showing clear separation of P1 and P2 subgroups. (E) Boxplot of gene expression levels for pyrimidine metabolism-related genes, demonstrating higher expression in the P2 subgroup.