Fig. 6
From: Elucidating the role of pyrimidine metabolism in prostate cancer and its therapeutic implications

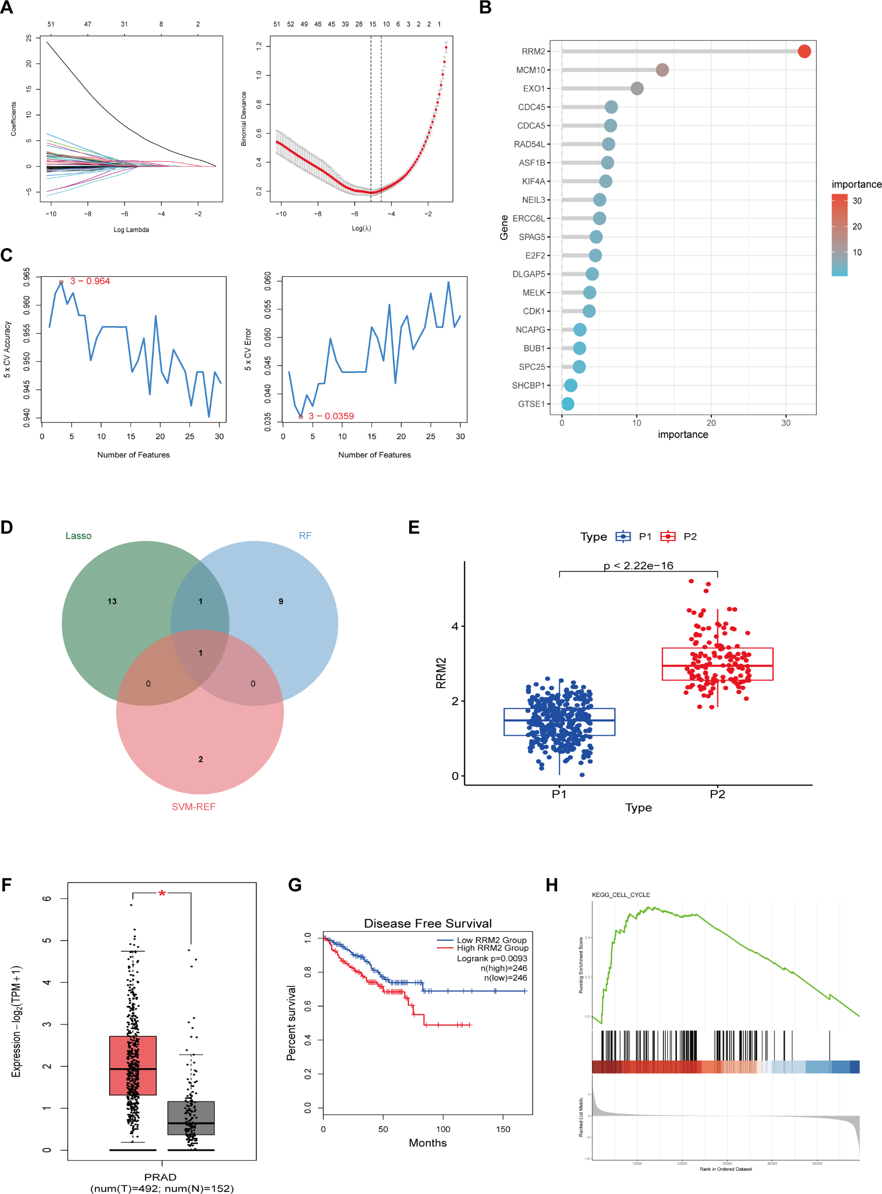
Identification of key genes in prostate cancer using machine learning. (A) Lasso regression analysis of DEGs and WGCNA module genes, selecting 15 key genes. (B) Random forest (RF) analysis showing the top 20 genes with importance score. (C) SVM-REF analysis selecting 3 genes based on minimum error and maximum accuracy. (D) Venn diagram showing the intersection of key genes identified by Lasso, RF, and SVM-REF, with RRM2 being the common gene across all methods. (E) Boxplot showing RRM2 expression levels in P1 and P2 subgroups. (F) GEPIA database analysis showing higher expression of RRM2 in prostate cancer tissues compared to normal prostate tissues. (G) Disease-free survival (DFS) curve indicating that high RRM2 expression is associated with worse prognosis in prostate cancer patients. (H) Single-gene GSEA analysis results for RRM2.