Fig. 3
From: A novel approach for target deconvolution from phenotype-based screening using knowledge graph

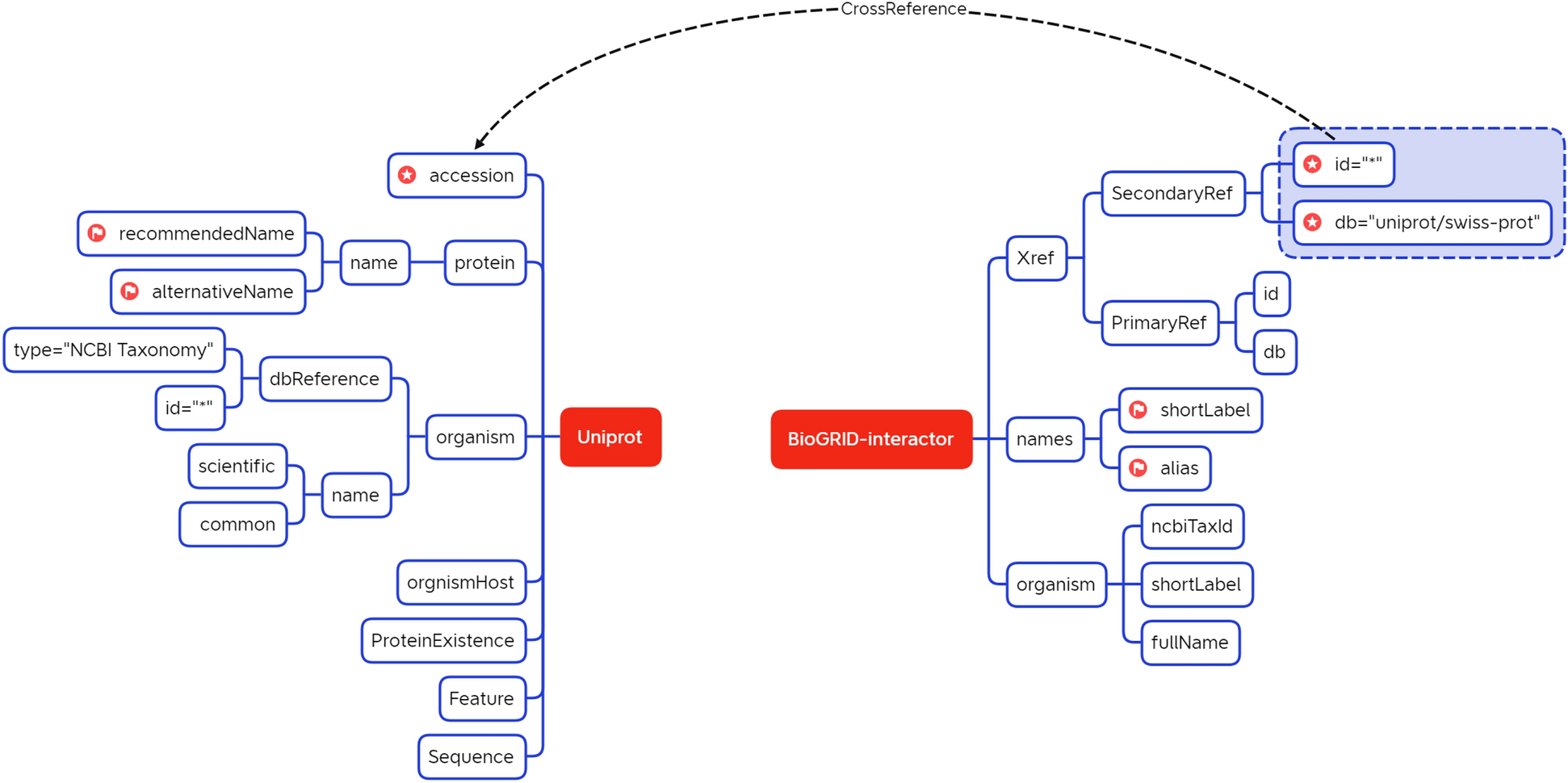
Cross-reference is the basis for entity alignment (the pentagram marks the ID of the same proteins that are referenced to each other in UniProt and BioGRID, and the flag marks multiple names of the same protein).