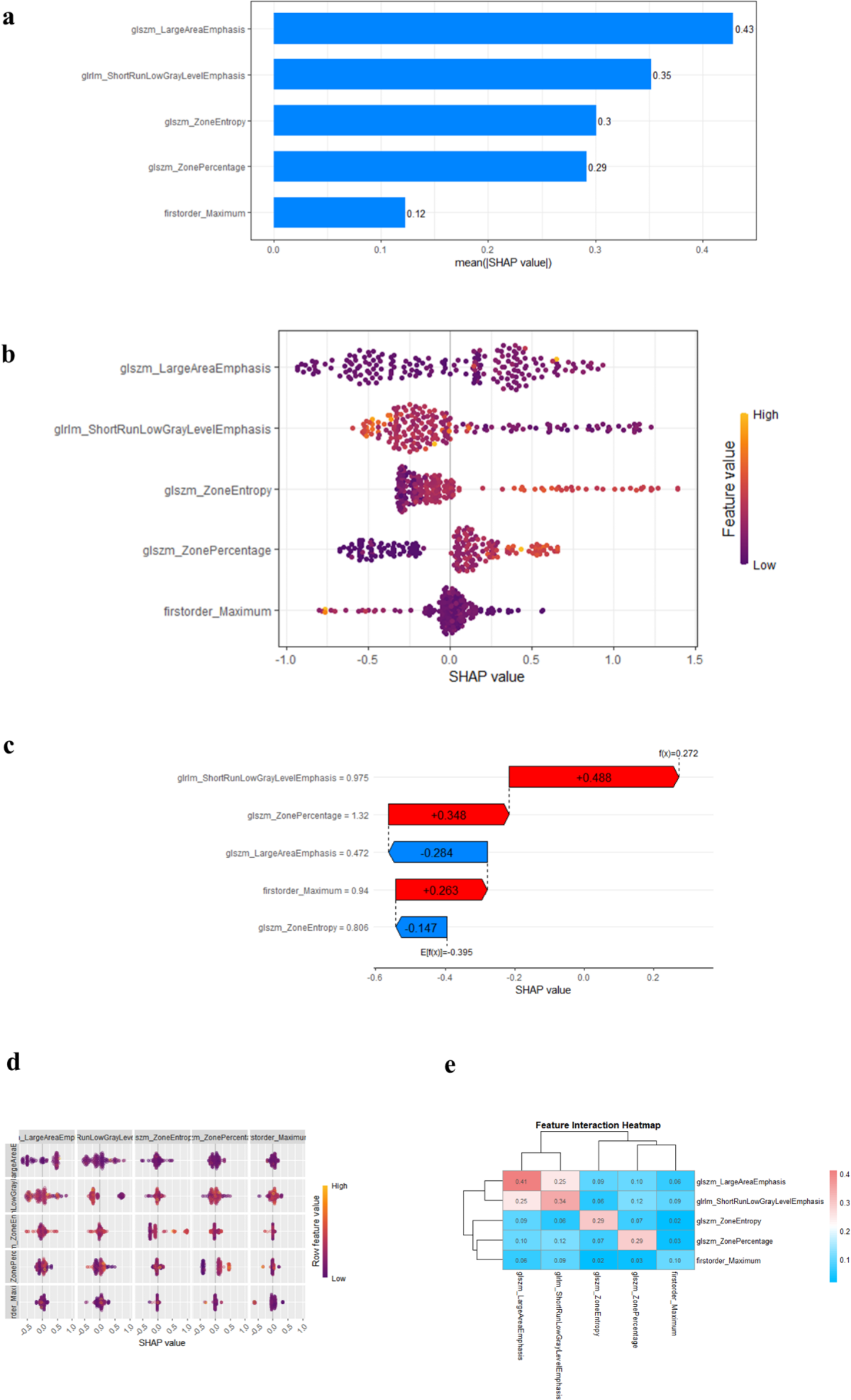
Fig. 6

SHAP analysis results for the radiomics model for PPDM-A prediction using XGboost. In the global bar chart (a), top variables contributed more significantly to the model, exhibiting higher predictive power compared to the ones positioned at the bottom. The beeswarm plot (b) illustrates the contribution of each feature to the model’s prediction, with each point representing the SHAP value of a sample in the dataset. The SHAP waterfall plots (c) showed the individual interpretability of radiomics models. Red bar indicates increased predictive value and blue bar indicates decreased predictive value. Interaction summary plot (d) and heatmap (e) display both individual and interaction SHAP values, with diagonal points showing the individual SHAP values for each feature, and off-diagonal points revealing the interaction effects between feature pairs.