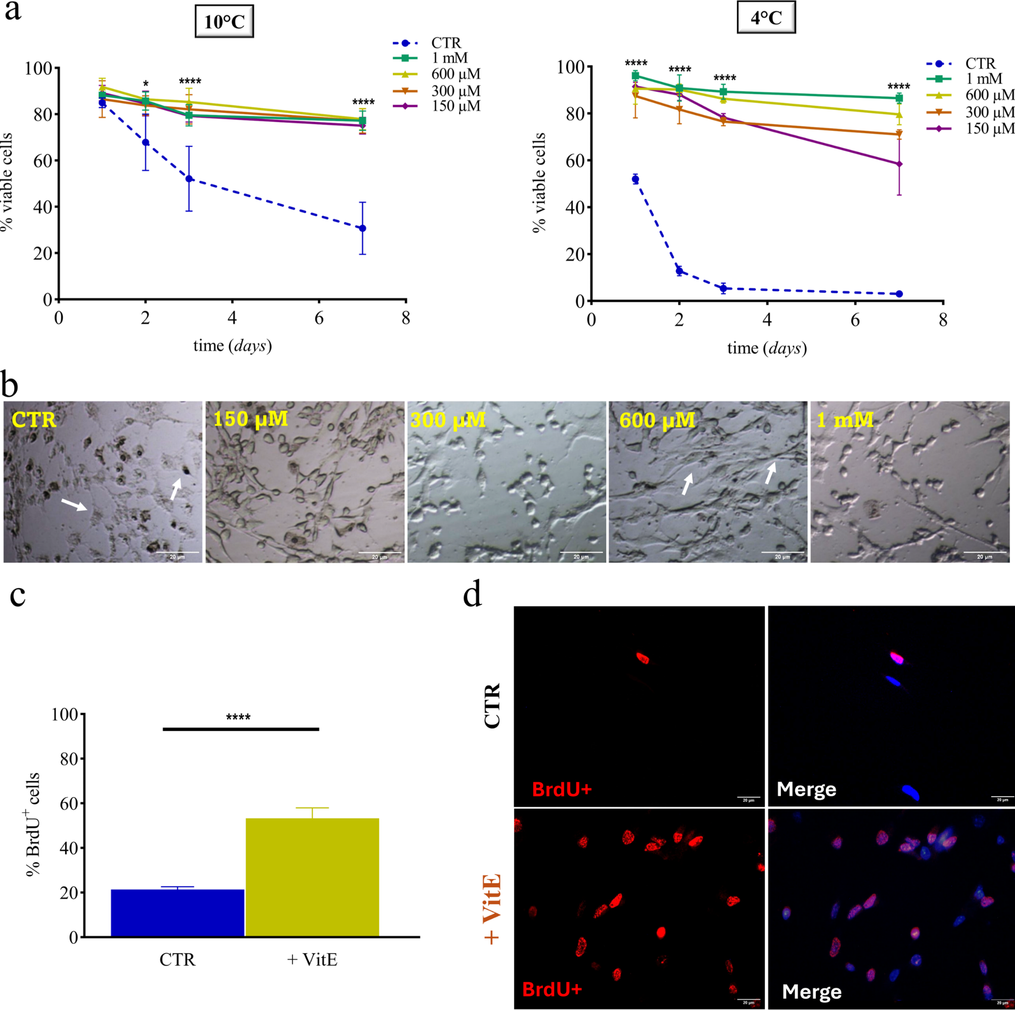
Fig. 3

Sheep fibroblasts treated with α-Tocopherol (Vitamin E) during cold stress enhance their proliferation and viability. (a) Left: cell viability of sheep fibroblasts treated with different concentration of Vitamin E exposed to 10 °C for up to 7 days. Viability of cells with Trypan Blue was assessed after 1-, 2-, 3- and 7 days (2-Way Anova plus post hoc Tukey test for multiple Vitamin E concentration groups and control at different time of cold-exposure; *p < 0.05 for CTR vs. 1 mM, 600 µM, 300 µM, 150 µM (2 days); ****p < 0.0001 for CTR vs. 1 mM, 600 µM, 300 µM, 150 µM (3 and 7 days)). Error bars indicate SD. Right: cell viability of sheep fibroblasts treated with different concentrations of Vitamin E exposed to 4 °C for up to 7 days. Viability of cells with Trypan Blue was controlled after 1-, 2-, 3- and 7 days (2-Way Anova plus post hoc Tukey test for multiple Vitamin E concentration groups and control at different time of cold-exposure; ****p < 0.0001 for CTR vs. 1 mM, 600 µM, 300 µM, 150 µM (1-, 2-, 3- and 7 days). Error bars indicate SD. (b) Sheep fibroblasts treated with Vitamin E during cold stress imaged with a phase contrast inverted microscope. Pictures were captured after culture of cells treated with different concentrations of Vitamin E (1 mM, 600 µM, 300 µM, 150 µM) and cold-exposed for 3 days. Scale bar, 20 μm. (c) Percentage of proliferating Vitamin E-treated cells after cold stress. Cells were treated with 600 µM Vitamin E and cold-exposed for 24 h. Proliferation was assessed after cold-stress treatment by counting the number of cells that had incorporated BrdU into the nuclei (Student’s t-test between control and 600 µM Vitamin E; ****p < 0.0001). Error bars indicate SD. (d) Fluorescence images of anti-BrdU assay of Vitamin E-treated cell (down pictures) and control (upper pictures) proliferation after cold exposure. Cells were treated with 600 µM Vitamin E and cold-exposed for 24 h together with not-treated cells as a control. Scale bar, 20 μm.