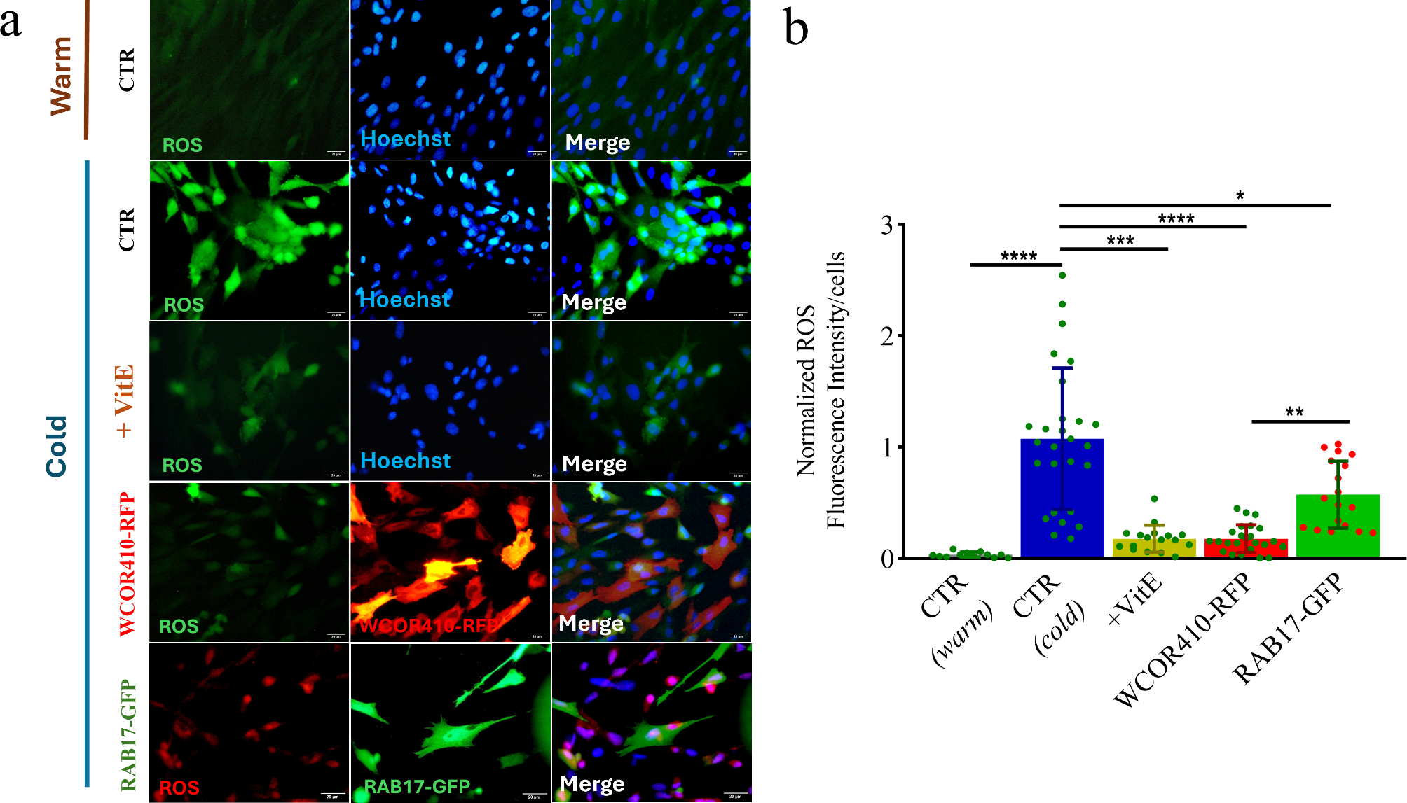
Fig. 5

Oxidative stress in sheep fibroblasts caused by cold-induced mitochondria dysfunction. (a) ROS staining performed using H2DCFDA (green) and Cellular ROS red to assess oxidative stress in cells cultured at 38.5 °C (CTR) and exposed to cold stress under different treatments (CTR, Vitamin E, WCOR410-RFP and RAB17-GFP). The nuclei were counterstained with Hoechst 33342. Scale bar, 20 μm. (b) Quantification of ROS production on cells cultured at 38.5 °C and following cold exposure (Kruskal-Wallis plus post hoc Dunn test for multiple comparison; *p < 0.05 for CTR vs. RAB17; **p < 0.01 for WCOR410 vs. RAB17; ***p < 0.001 for CTR vs. Vitamin E; ****p < 0.0001 for CTR (warm) vs. CTR (cold) and CTR vs. WCOR410). Error bars indicate SD. Dot plots represent each analysed cell field.