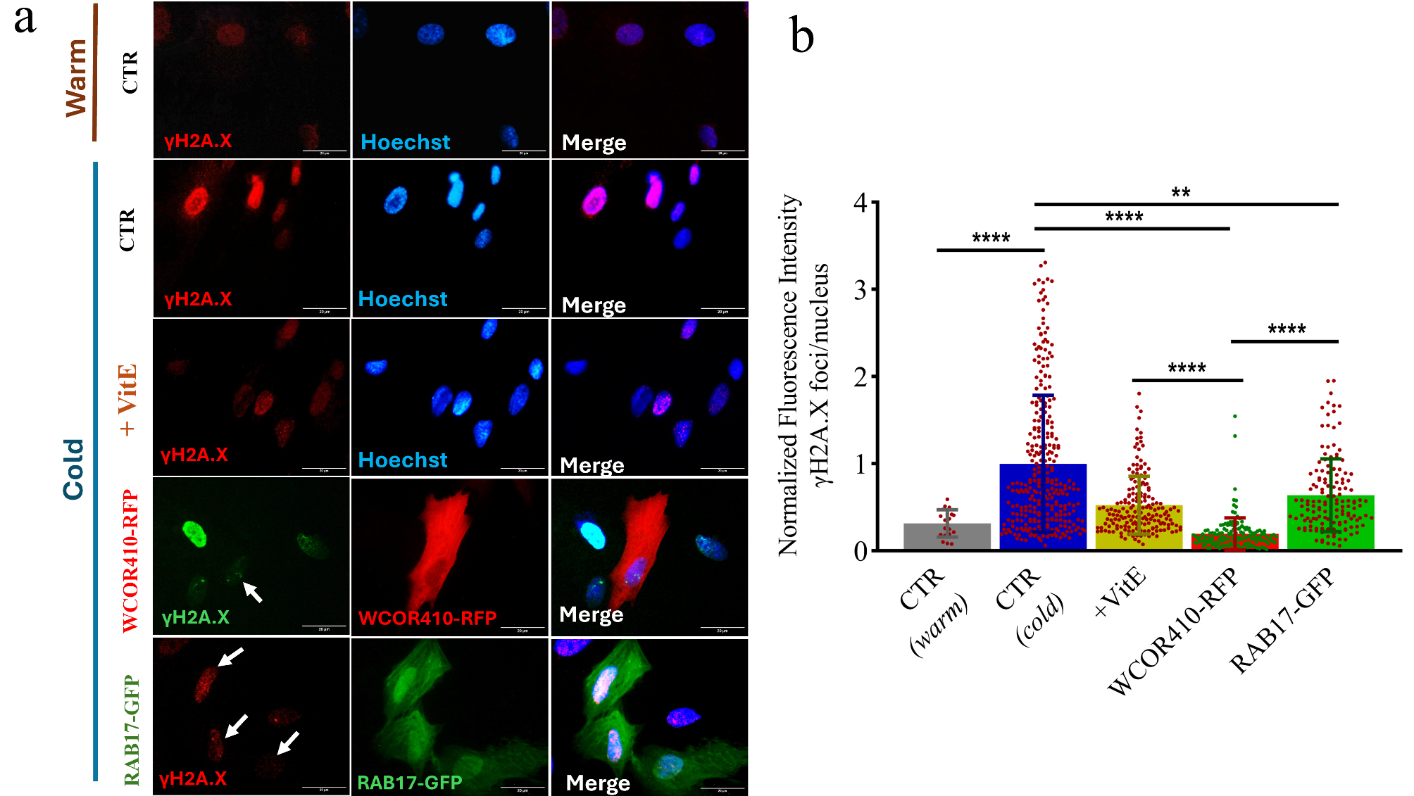
Fig. 6

Induction of γH2A.X in sheep fibroblasts nuclei after cold-induced oxidative stress. (a) Immunofluorescence of γH2A.X in cells cultured at 38.5 °C (CTR) and exposed to cold stress under various treatments (CTR, Vitamin E, WCOR410-RFP, and RAB17-GFP) using Goat anti-Mouse IgG (H + L) secondary antibodies conjugated to Alexa Fluor 488 or Alexa Fluor 555. Nuclei were counterstained with Hoechst 33342. Scale bar, 20 μm. (b) Quantification of γH2A.X on cells cultured at 38.5 °C and following cold exposure (Kruskal-Wallis plus post hoc Dunn test for multiple comparison; **p < 0.01 for CTR vs. RAB17; ****p < 0.0001 for CTR (warm) vs. CTR (cold) and CTR vs. WCOR410 and Vitamin E, and for WCOR410 vs. RAB17 and Vitamin E). Error bars indicate SD. Dot plots represent individually analysed cell nuclei.