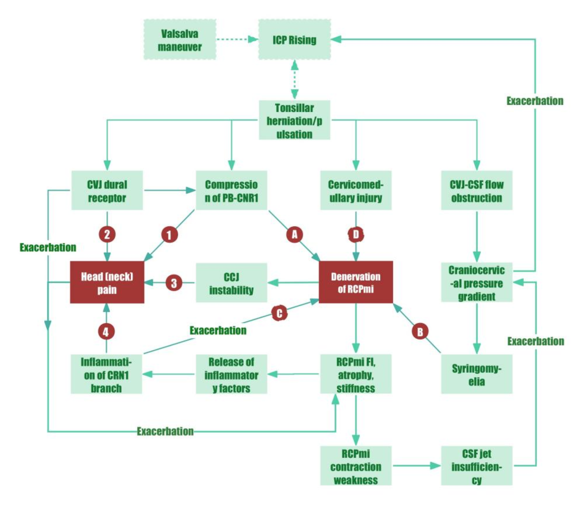
Fig. 5

System Mapping flowchart of the pathological processes related to the CCJ in CMI patients during Valsalva maneuvers or daily cerebellar tonsils pulsate. As shown in the diagram, there are three factors causing Denervation of RCPmi: (A) Compression of PB-CNR1 by tonsillar; (B) Syringomyelia; (C) Inflammation of CNR1 branch; (D) Cervicomedullary injury. And there are four mechanisms causing Head (neck) pain: ① Compression of CNR1 by tonsillar herniation/pulsation; ② Stimulation of CCJ dural receptors by tonsillar; ③ CCJ instability; ④ Inflammation of C1 branch. ICP intracranial pressure, CCJ craniocervical junction, CNR1.C1 nerve root, PB-CNR1 posterior branch of the CNR1, CSF cerebrospinal fluid, RCPmi rectus capitis posterior minor, FI fat infiltration.