Fig. 3
From: Dynamic culture system advances the applications of breast cancer organoids for precision medicine

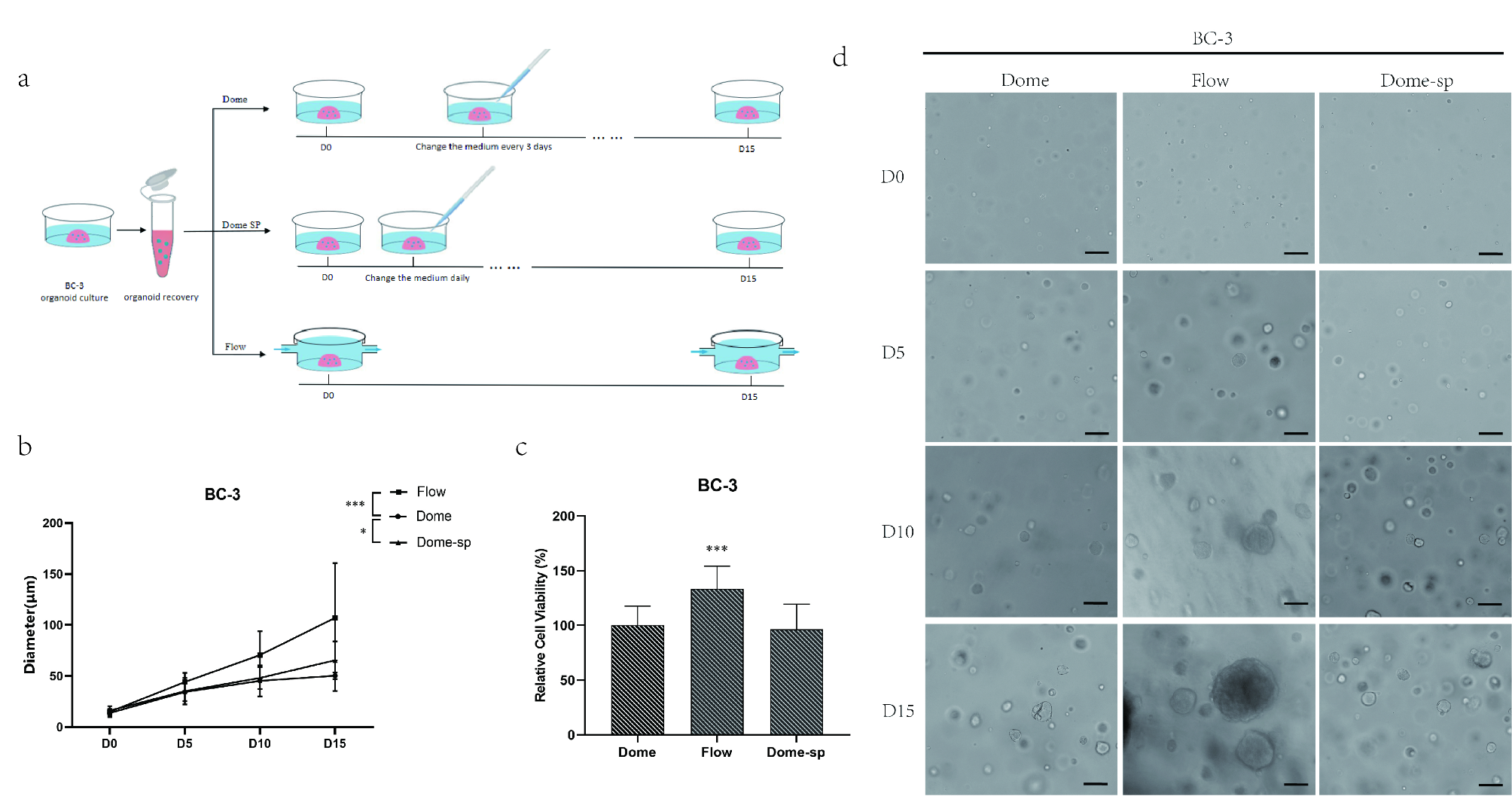
The mechanical effects of the fluid are the main factors for the increased proliferation capacity of breast cancer organoids.(a) The organoids were divided into Dome and Flow groups, and then according to the frequency of changed the medium, it was divided into Dome group: changed the medium every 3 days; and Dome-sp group: changed the medium every day. (b) Diameter changes of organoids cultured for 15 days in Dome group, Flow group and Dome-sp group. (c) The relative cell viability of organoids cultured in Dome group, Flow group and Dome-sp group on day 15. (d) Representative microscopic pictures of organoids cultured for 15 days in Dome group, Flow group and Dome-sp group. Scale bar: 100 μm. The results are expressed as the mean ± SD.Statistical significance is indicated as follows: * for P < 0.05 and *** for P < 0.001.