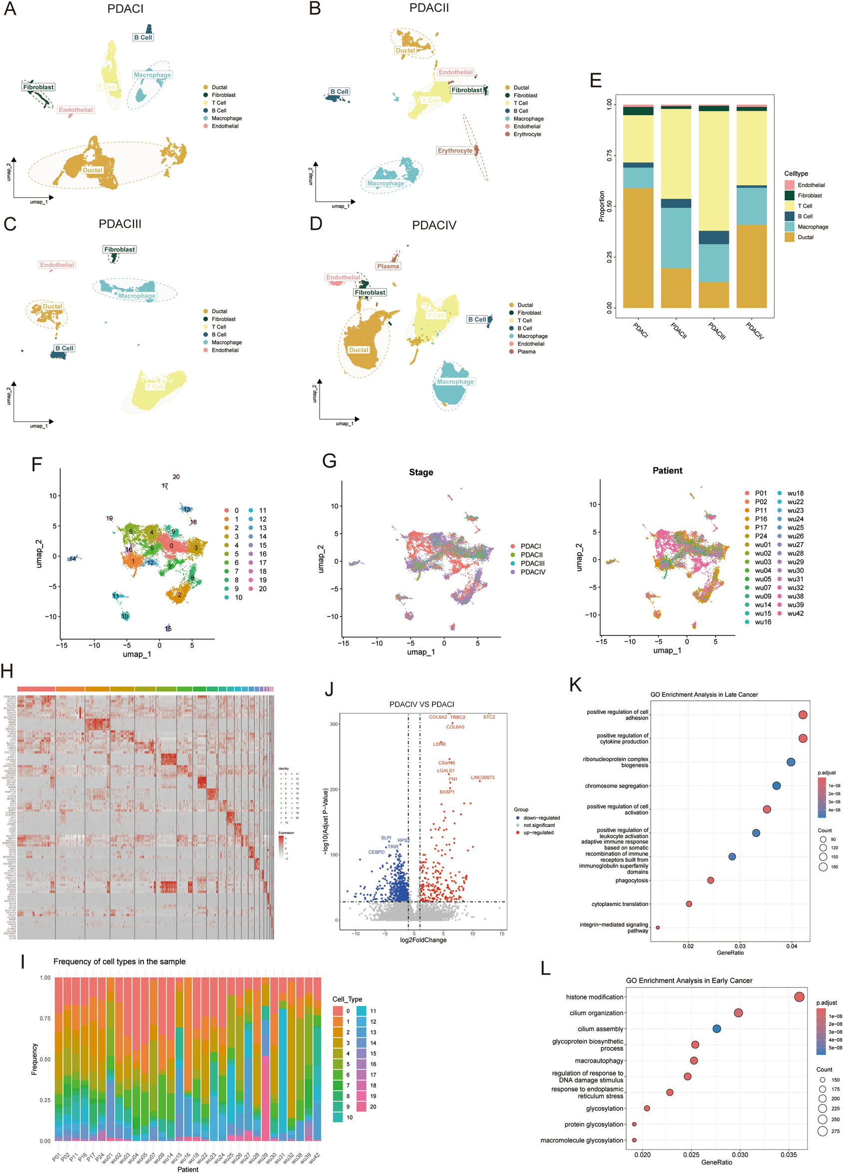
Fig. 2

Late PDAC is characterized by EMT and CSC properties. (A-D) The UMAP plots showing clustering information in PDACI, II, III, IV respectively. (E) The proportion of cells changing from PDAC I, II, III to PDAC IV. (F) The UMAP plot showing the distribution of ductal cell subpopulations, color-coded by cluster. UMAP uniform manifold approximation and projection. (G) The UMAP plots showing the distribution of ductal cell subpopulations, according to cancer stage (left) and patient sample (right). (H) Heatmap presenting the expression levels of top 5 cell type-specific genes among ductal cell subpopulations. (I) The histogram showing the frequency of each cell type in each patient. (J) The volcano plot showing the differential expression genes (DEGs) of ductal cells between PDAC IV and PDAC I. Red and blue dots represented the genes upregulated and downregulated respectively. The names of the top 10 up/downregulated genes were marked. (K-L) GO analysis individually revealing molecular function terms for genes upregulated in late PDAC (PDAC IV) and early PDAC (PDAC I).