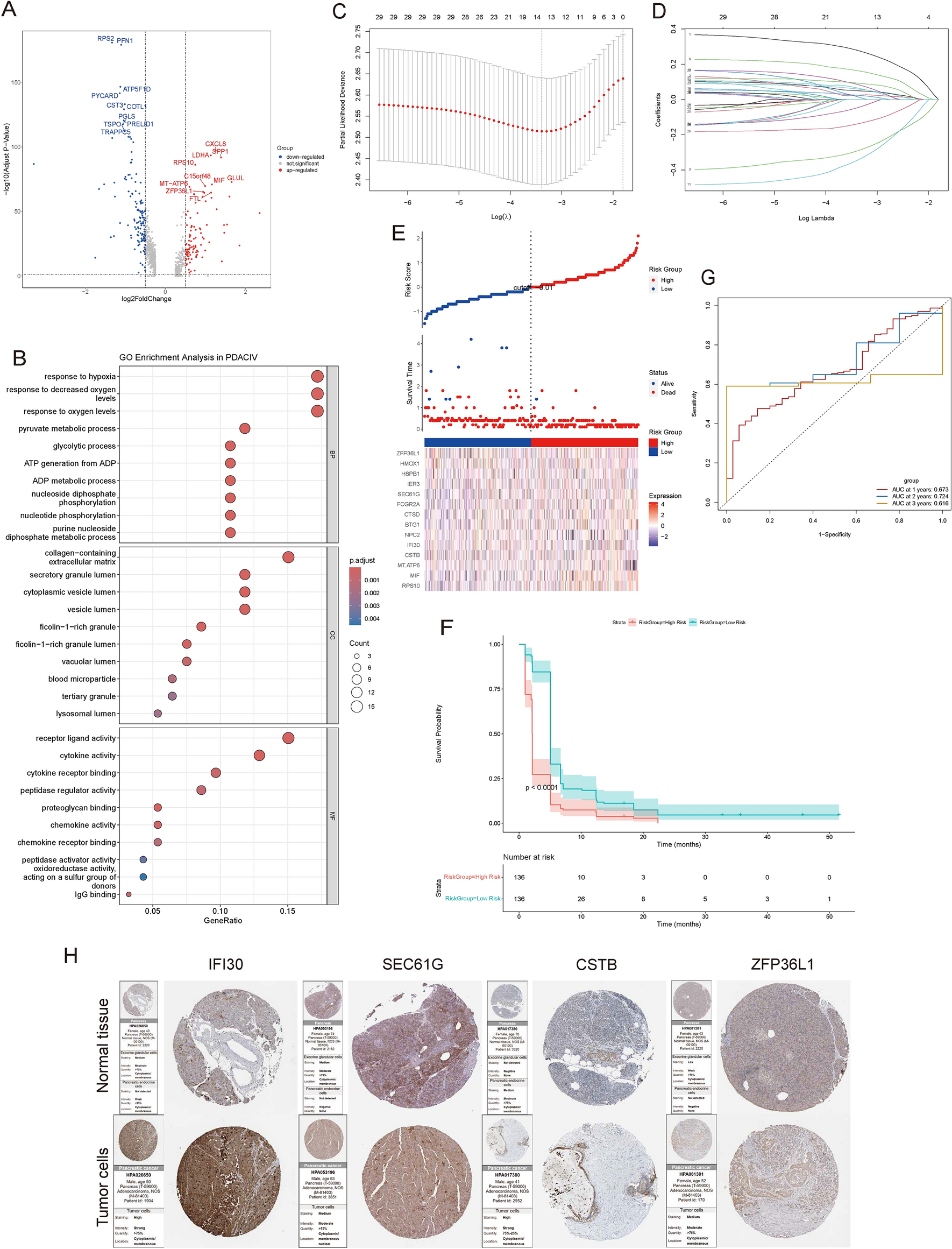
Fig. 5

Construction of the prognostic model and validation of model gene expression. (A) The volcano plots showing the DEGs of macrophage between PDAC IV and other stages. Red and blue dots represented the genes upregulated and downregulated respectively. The names of top 10 up/downregulated genes were marked. (B) GO analysis showing biological process items, molecular function items, and cellular component items for up-regulation genes in PDAC IV. (C-D) Screening for the best prognostic model genes through Lasso-Cox regression analysis and conducting cross-validation. (E) The gene expression, risk score, survival time and survival status of prognostic model genes. The top scatterplot representing the risk score from low to high. Different colors represent different groups. The scatter plot distribution in the middle representing the survival time and survival status of different samples. The bottom figure is the gene expression heatmap. The patients were equally divided into two groups according to the threshold of the median risk score and Survival status of patients with PDAC in high and low risk groups. (F) Kaplan–Meier curves showing the overall survival of patients in the high-risk and low-risk groups. (G) The predictive efficiency of the risk score was verified by the ROC curve. (H) The protein expression profiles of the key genes in the Human Protein Atlas (HPA) database.