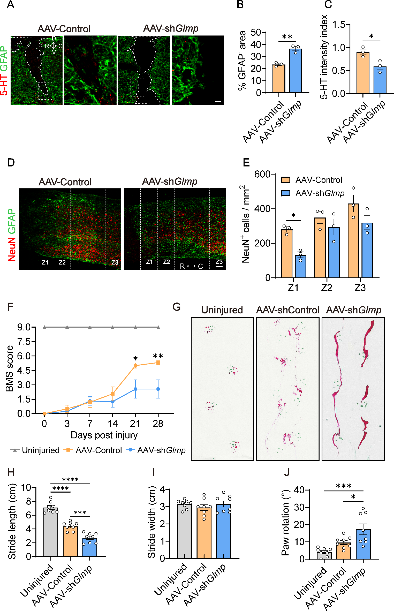
Fig. 5

Glmp knockdown in microglia leads to expansion of damaged area, aggravated neuronal loss, and subsequent inhibition of functional restoration after SCI. (A) Immunofluorescence staining of GFAP (green) and 5-HT (red) in AAV-shGlmp and AAV-Control groups. R is short for rostral, C is short for caudal, D is short for dorsal, and V is short for ventral. Right images show ROI from the box on left images. Scale bars: low magnification, 100 μm; higher magnification, 20 μm. (B) Quantification of percentage of GFAP− area in (A). (Data are presented as mean ± SEM, n = 3 mice per group, *p < 0.05 by unpaired two-tailed Student’s t test.) (C) Quantification of percentage of 5-HT intensity in (A). (Data are presented as mean ± SEM, n = 3 mice per group, *p < 0.05 by unpaired two-tailed Student’s t test.) (D) Representative immunofluorescence images of GFAP (green) and NeuN (red) indicate that NeuN+ neurons in Z1–Z3 zones adjacent to epicenter at 14 dpi. Scale bar: 50 μm. (E) Quantification of the number of NeuN+ neurons in Z1–Z3. (All images are from sagittal sections at 28 dpi. Data are presented as mean ± SEM, n = 3 mice per group, *p < 0.05 by unpaired two-tailed Student’s t test.) (F) BMS scores are counted and analyzed at different time points. *p < 0.05 and **p < 0.01 vs. AAV-Control group by two-way ANOVA, n = 8 animals per group. (G) Representative footprints of uninjured, AAV-Control, and AAV-shGlmp groups at 28 dpi. The green marks are the front paw prints, and the red ones are the hind paws prints. (H,I,J) Quantification of the stride length (H), stride width (I) and paw rotation (J) at 28 dpi. (Data are presented as mean ± SEM, n = 8 mice per group, *p < 0.05, ***p < 0.001, ****p < 0.0001 by one-way ANOVA.)