Fig. 4

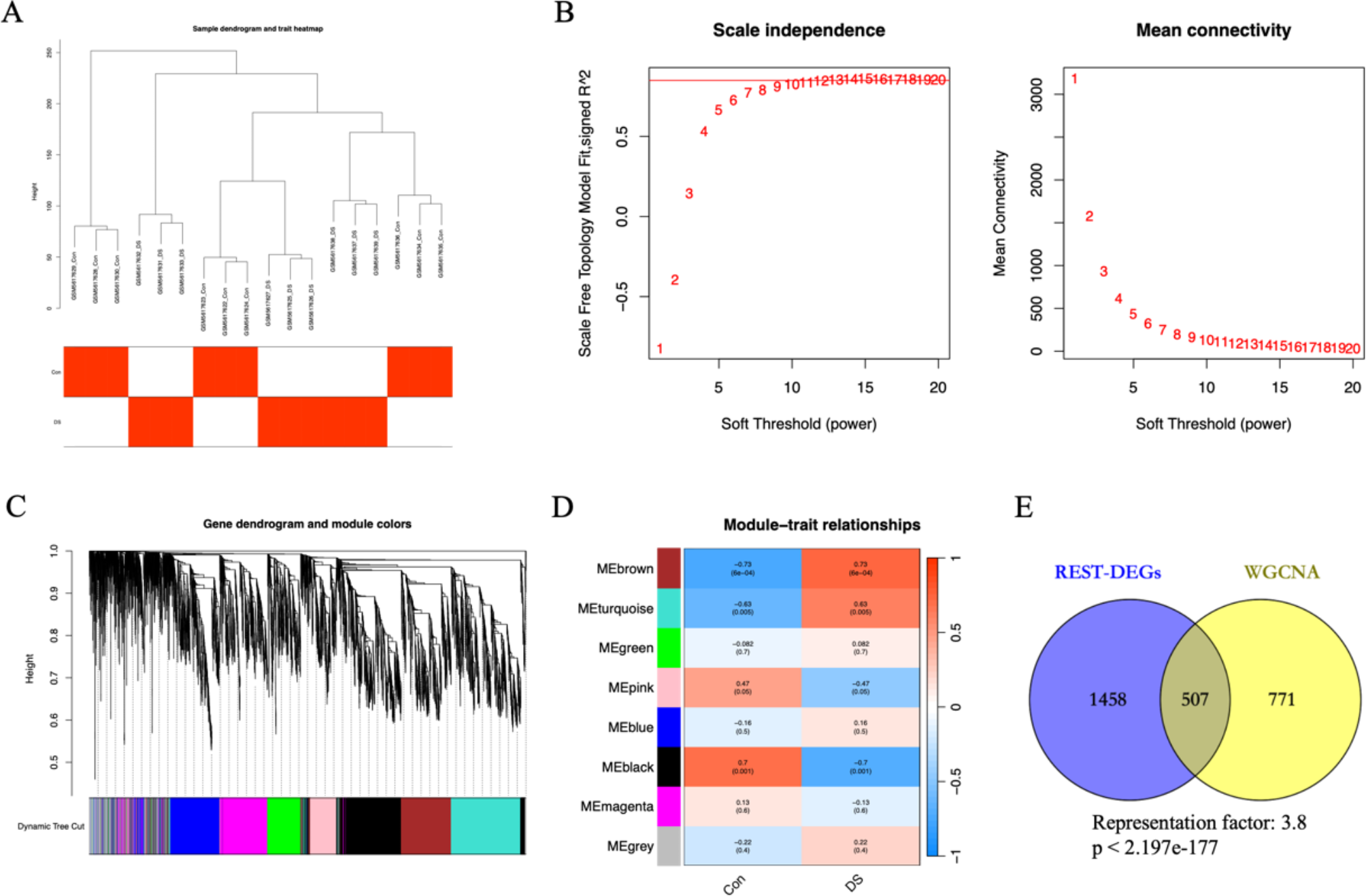
WGCNA unveiled gene co-expression networks and module-trait relationships. (A) Sample clustering was utilized to identify outliers, and a feature heatmap was used to visualize sample characteristics. The network topology was analyzed at different soft threshold powers. (B) The graph on the left displays the relationship between the scale-free fit index (y-axis) and the soft threshold powers (x-axis). The graph on the right shows the relationship between mean connectivity (degree, y-axis) and the soft threshold powers (x-axis). A power value (β) of 13 was set for further analysis. (C) Clustering dendrograms of all genes based on the topological overlap and assigned module colours was constructed, resulting in 8 distinct co-expression modules represented by different colours. The image displays the relationship between the gene dendrogram at the top and the gene modules at the bottom. (D) The analysis examined the relationships between modules and traits. For each module eigengene, the table displays correlations and P-values with different traits. The brown module was identified as the most significantly associated with DS. (E) A Venn diagram illustrating the overlap between REST-targeted DEGs and the genes in the brown module.