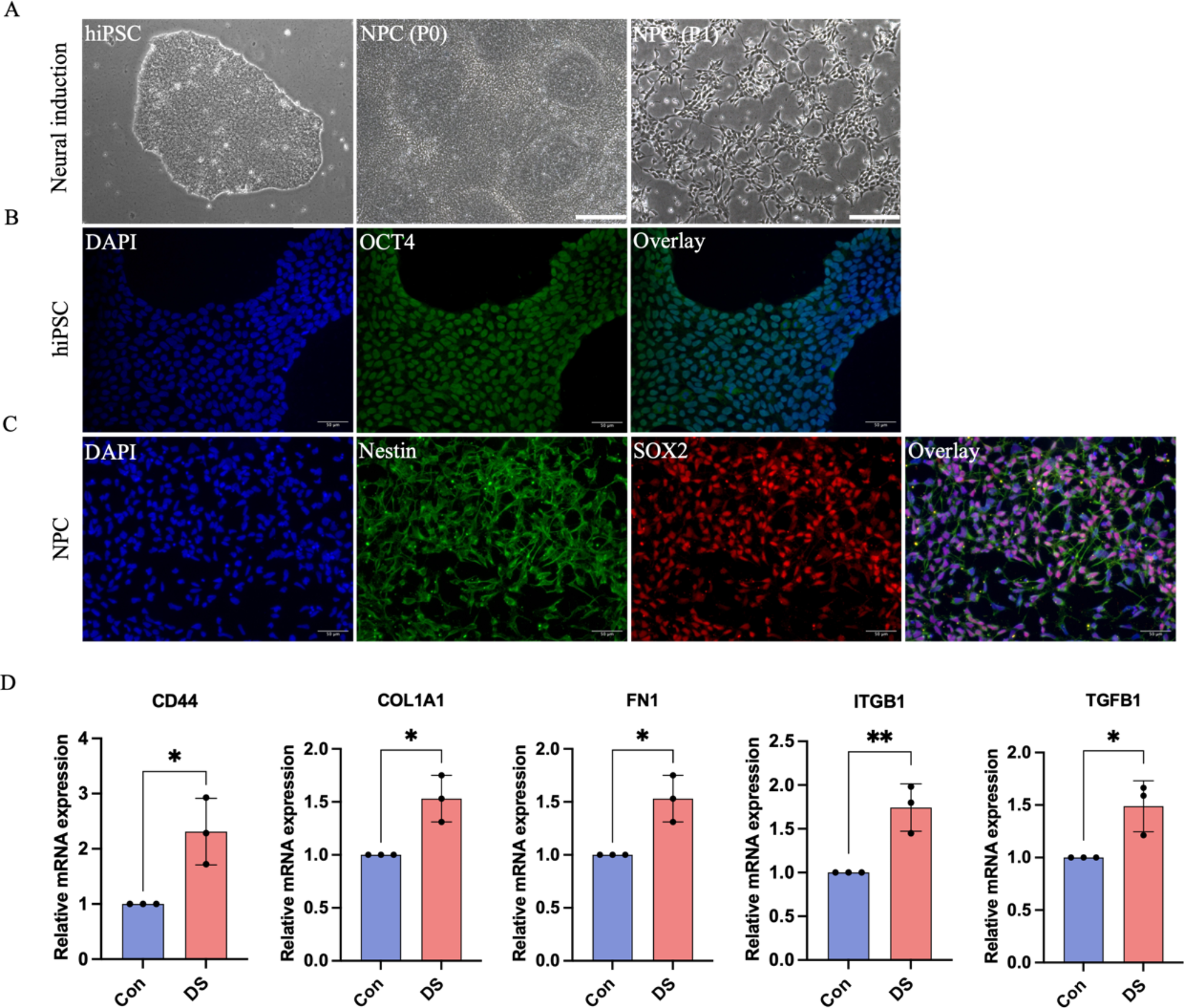
Fig. 7

DS hiPSC-derived NPC cell line establishment and cell characterisation. (A) hiPSC undergoing neural induction for 7 days can differentiate into NPC (P0). The stable NPC cell line can be formed after one passaging (P1) (scale bar = 250µm); (B) Immunocytochemical staining of hiPSC characteristic cell markers; (C) Immunocytochemical staining for NPC characteristic cell markers (scale bar = 50µm); (D) The mRNA levels of CD44, TGFB1, FN1, ITGB1, and COL1A1 were detected by RT-qPCR. The mean ± SD is from experiments of three independent cell lines. *P < 0.05, **P < 0.01. Con, Control; DS, Down syndrome.