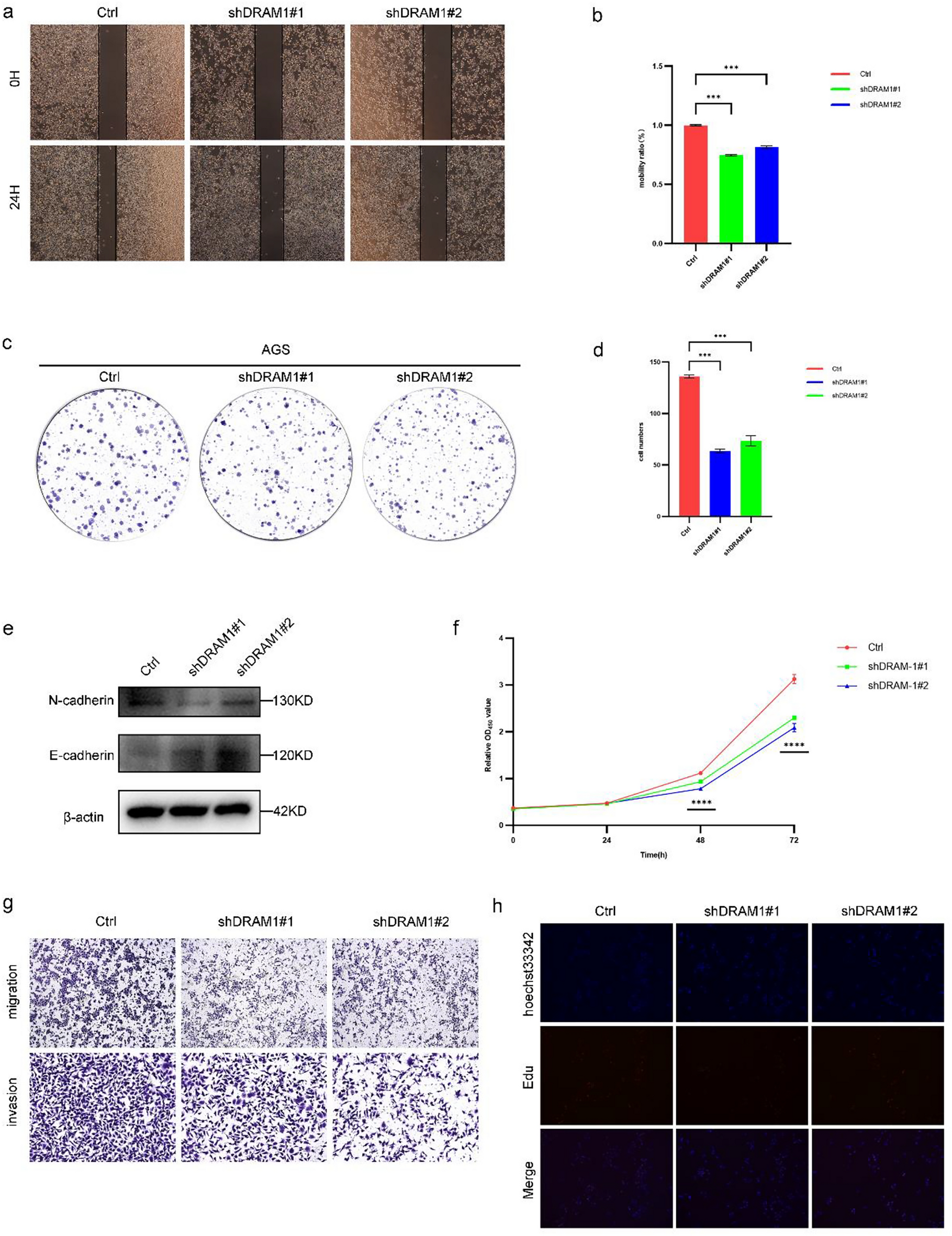
Fig. 2

Knockdown of DRAM1 inhibited the migration, proliferation, and metastasis of gastric cancer cells. (a) The effect of DRAM1 on cell migration was evaluated using wound-healing assay, and the results showed that DRAM1 knockdown inhibited the migration of gastric cancer cell. (b) Bar chart showed the difference in migration area between DRAM1 knocked down GC cells and NC cells (Ctrl vs shDRAM1#1, ***: P < 0.001; Ctrl vs shDRAM1#2, ***: P < 0.001). (c) Plate cloning experiments confirmed that knockdown of DRAM1 inhibited the proliferation of gastric cancer cells. (d) Bar chart showed the number of knocked down GC cells and NC cells analyzed by plate cloning experiments (Ctrl vs shDRAM1#1, ***: P < 0.001; Ctrl vs shDRAM1#2, ***: P < 0.001). (e) Western blotting was used to detect EMT pathway-related proteins between DRAM1 knocked down GC cells and NC cells. Compared with NC gastric cancer cells, the expression of E-cadherin in gastric cancer cells with DRAM1 knockdown was up-regulated, and the expression of N-cadherin was down-regulated. (f) CCK8 assay confirmed that knockdown of DRAM1 inhibited the proliferation of gastric cancer cells (Ctrl vs shDRAM1#1, ****: P < 0.001; Ctrl vs shDRAM1#2, ****: P < 0.001). (g) The Transwell assay confirmed that knockdown of DRAM1 inhibited gastric cancer cell migration and metastasis. (h) EDU assay confirmed that knockdown of DRAM1 inhibited the proliferation of gastric cancer cells. Scale bar = 100 μm.