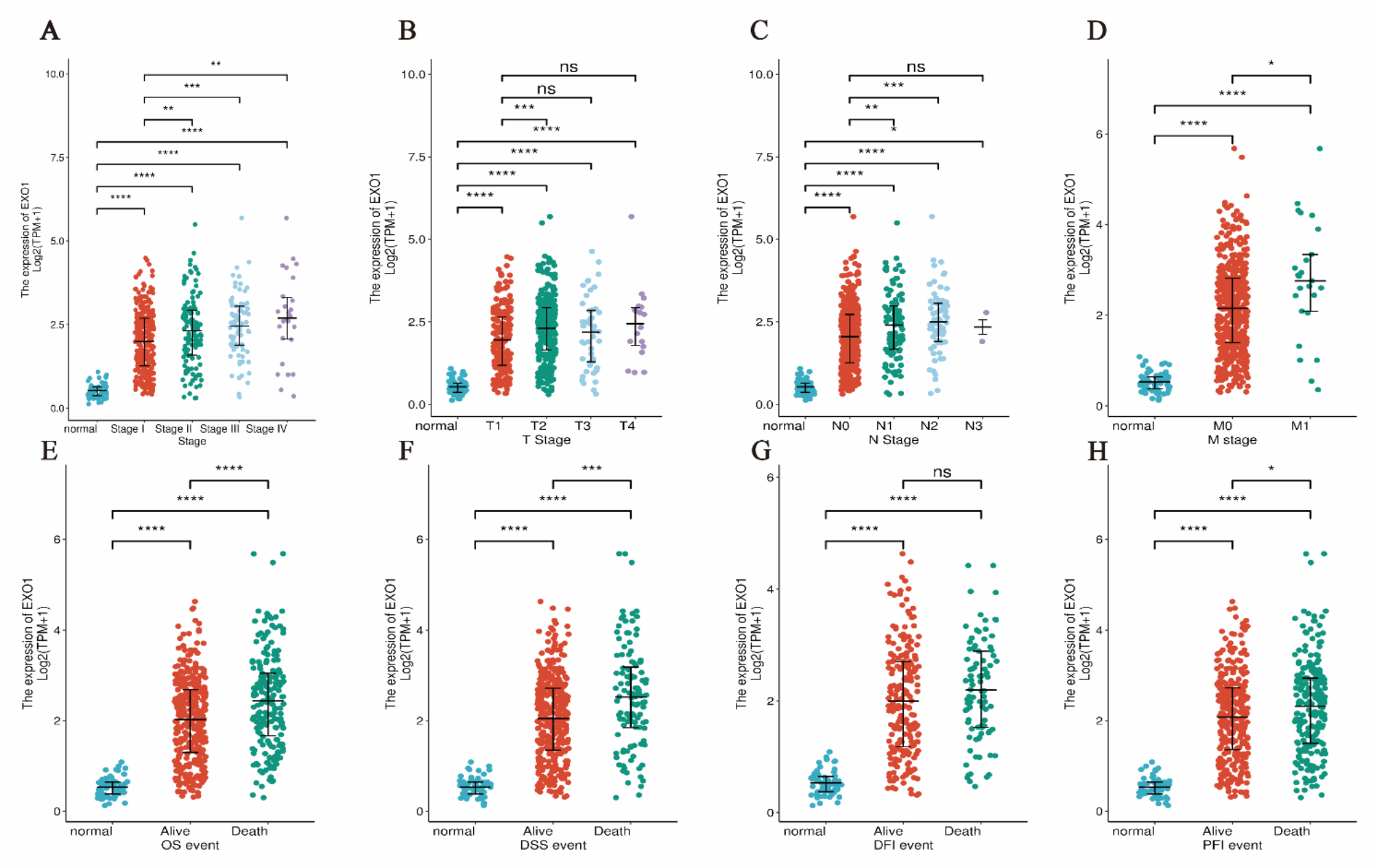
Fig. 2

EXO1 expression levels were correlate with multiple clinicopathological characteristics of LUAD patients. (A–H) The correlation analysis between EXO1 expression levels and clinical stages (A), T stages (B), N stages (C), M stages (D), OS status (E), DSS status (F), DFI status (G) and PFI status (H). OS, overall survival; DSS, disease specific survival; DFI, disease free interval; PFI. progression free interval. *p < 0.05; **p < 0.01; ***p < 0.001; ****p < 0.0001.