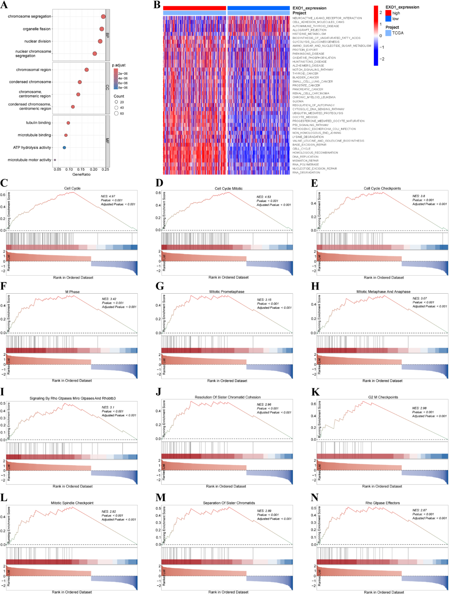
Fig. 7

Functional enrichment analysis of the differentially expressed genes (DEGs) between EXO1 high and low expression groups. (A) GO enrichment analysis of the EXO1-associated DEGs showed the enriched biological functions (BP), cellular components (CC) and molecular functions (MF). (B) Gene Set Variation Analysis (GSVA) of the DEGs showed the differentially activated signaling pathways between EXO1 high and low expression groups. (C–N) Gene Set Enrichment Analysis (GSEA) of the altered signaling pathways in the LUAD tissues based on the DEGs between EXO1 high and low expression groups.