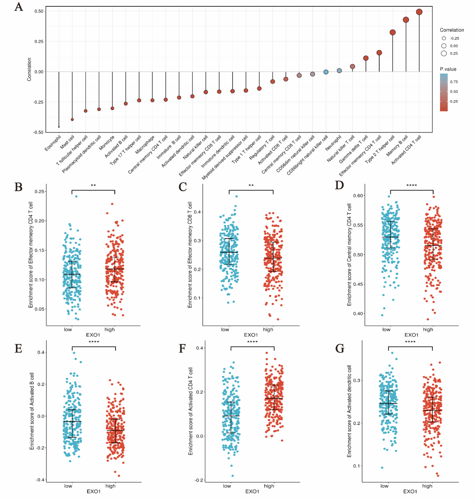
Fig. 8

The correlation analysis between immune cell infiltration and EXO1 expression in LUAD. (A) Spearman’s correlation analysis results between infiltration levels of 28 immune cell types and EXO1 expression levels in the LUAD tissues. (B–G) The infiltration levels of Effector memory CD4 T cells (B), Effector memory CD8 T cells (C), Central memory CD4 T cells (D), Activated B cells (E), Activated CD4 T cells (F) and Activated dendritic cells (G) in the EXO1 high and low expression groups.