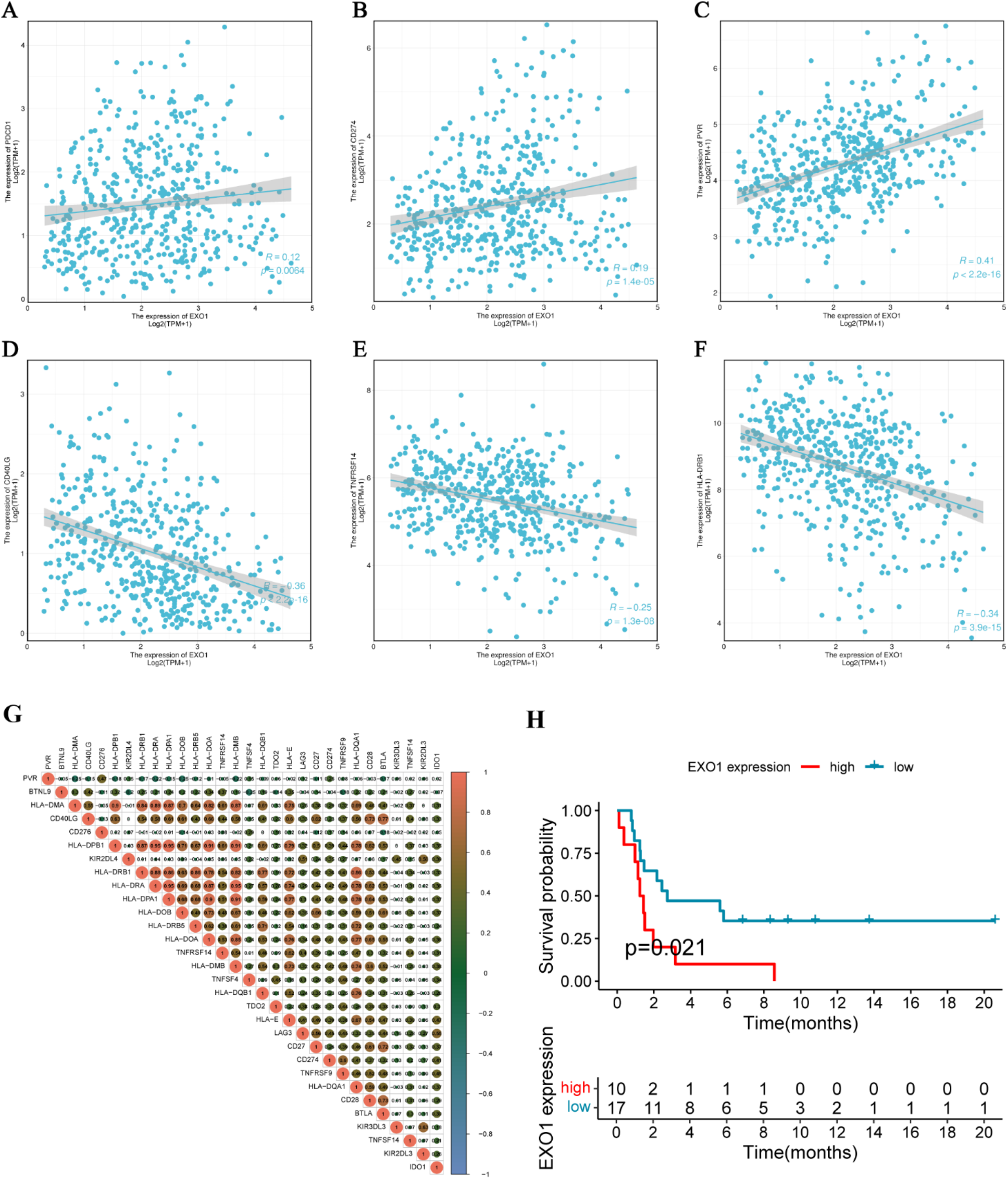
Fig. 9

EXO1 expression was associated with the expression of immune checkpoints and immunotherapeutic outcomes in LUAD. (A–F) The correlation analysis results between the expression levels of EXO1 and the expression levels of PDCD1LG2 (A), CD274 (B), PVR (C), CD40LG (D), TNFRSF14 (E), HLA-DRB1 (F). (G) The correlation analysis results of the top 30 mutually significantly correlated immune checkpoint genes. (H) The Kaplan–Meier survival curves showing the progression free survival of EXO1 low- and high- expression patients receiving anti-PD1/PD-L1 therapy.