Fig. 6

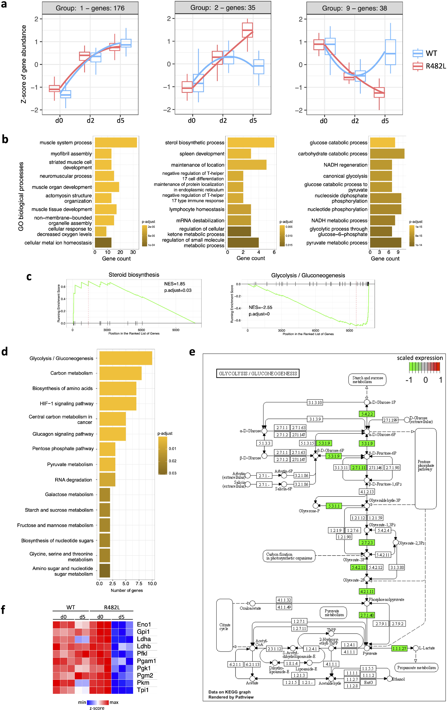
Carbohydrate metabolism is severely affected in differentiating hLMNA-R482L C2C12 myoblasts. (a) The results of Likelihood Ratio Test (LRT) assessing differentially co-regulated gene groups in course of myogenic differentiation (days 0, 2, 5) of hLMNA-R482L/WT C2C12 myoblasts (FDR = 0.01); all group clusters and list of genes are on Fig. S4, Table S4. (b) Corresponding top 10 signaling pathways from Gene Ontology (GO) biological processes database associated with genes co-localized in groups 1,2 and 9; FDR = 0.05. (c) GSEA enrichment plots of the KEGG pathways over ranked genes between hLMNA-R482L and hLMNA-WT myotubes. (d) KEGG pathways associated with genes co-localized in group 9 (FDR = 0.05). (e) KEGG mapping for the glycolysis/gluconeogenesis pathway; genes co-localized in group 9 are shown in green indicating its downregulation in hLMNA-R482L myotubes, and (f) visualized as a heat map of normalized scaled RNA-seq counts that displays up/downregulation during differentiation; genes’ names and functions are given in the Table 1.