Fig. 2
From: Mechanistic study of the effect of a high-salt diet on the intestinal barrier

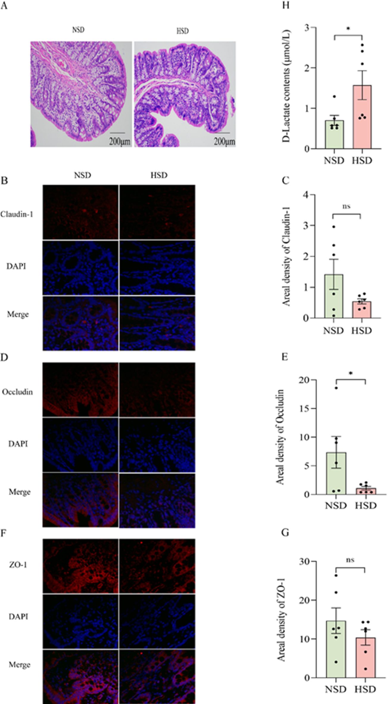
Effects of HSD on intestinal epithelial barrier: (A) Photomicrographs of HE-stained colon Sect. (200× magnification); (B–G) Relative expression of tight junction protein in the colon (B, C, Claudin-1; D, E, Occludin; F, G, ZO-1); (H) Level of d-lactic acid in serum.