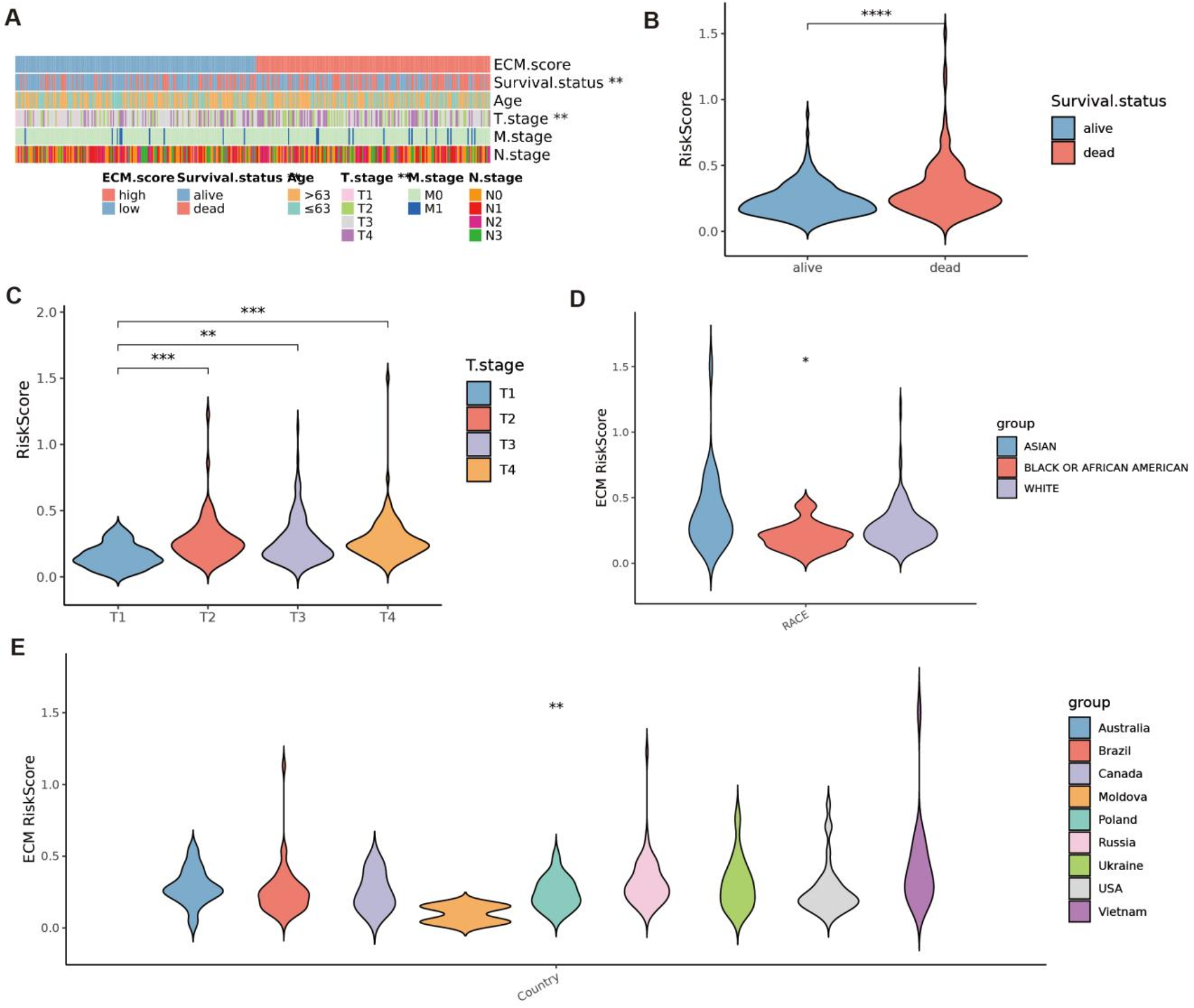
Fig. 3

Correlations between ECMs and clinical characteristics in GC. (A) Heatmap of the clinicopathological characteristics and ECMs. (B, C) The ECMs in different groups classified based on clinical characteristics from TCGA-STAD. (D, E) Violin diagrams of geographically and ethnically diverse cohorts and ECMs from TCGA-STAD. *p < 0.05, **p < 0.01, ***p < 0.001, ****p < 0.0001.