Fig. 2
From: N-Cadherin based adhesion and Rac1 activity regulate tension polarization in the actin cortex

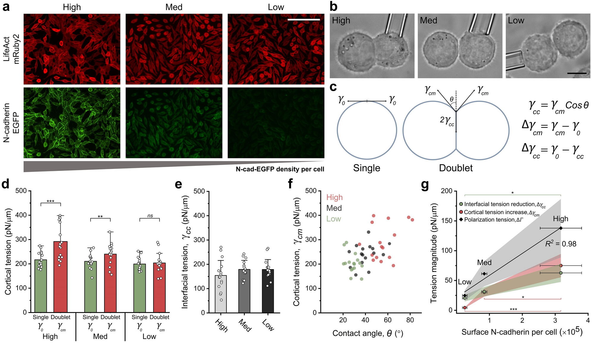
Tension regulation via cell-cell adhesion is proportional to the N-cadherin expression level. (a) Fluorescence images of engineered cell lines expressing LifeAct-mRuby2 (top) and N-cad-EGFP (bottom) show relatively constant levels of actin and an increase in the expression of N-cadherins from right to left respectively. Scale bar is 50 µm. (b) Doublets of LAN-High, LAN-Med, and LAN-Low cell lines under aspiration 1 hour after contact formation. The difference in contact angle is evident between cell lines. Scale bar is 10 µm. (c) A schematic of the physical model to compute various tension quantities. \(\gamma _{0}\) and \(\gamma _{cm}\) are tension at the cell-medium interface for single cell and doublet, respectively. \(\gamma _{\textrm{cc}}\) is interfacial tension, and \(\theta\) is contact angle. \(\Delta \gamma _{cm}\) and \(\Delta \gamma _{cc}\) quantify tension increase at the cell-medium interface and decrease at the cell-cell interface, respectively. (d) Comparison of cortical tension between single cells and doublets, and (e) interfacial tension for the 3 cell lines. \(n=16\) for each group. (f) Correlation between cortical tension and contact angle in doublets for each cell line. \(n=48\), Pearson Coefficient = 0.55, p = \(4\times 10^{-5}\). (g) All tension changes (at cell-medium and cell-cell interfaces and the polarization tension) strongly depend on N-cadherin receptor density per cell. The colored regions indicate SE, *\(p<\)0.05, **\(p<\)0.01, ***\(p<\)0.001.