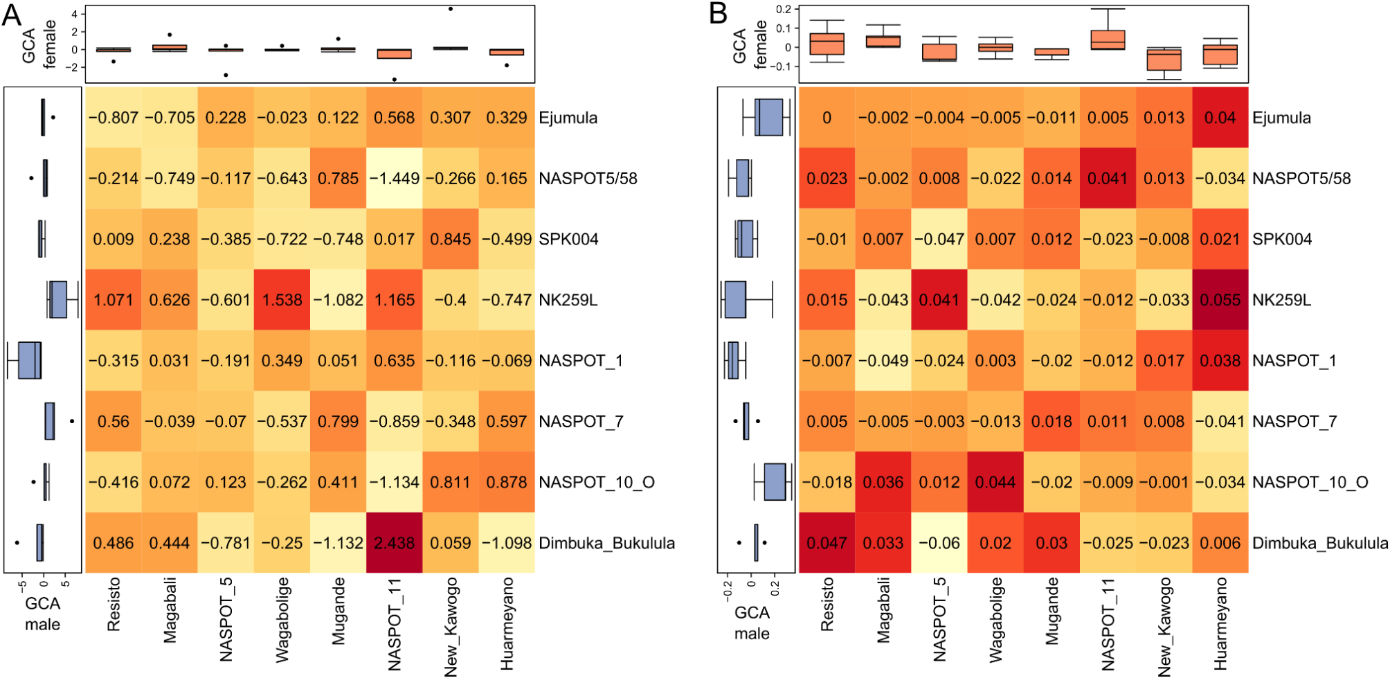
Fig. 4

Average specific combining abilities (SCA) for (A) storage root yield (t ha–1), and (B) SPVD resistance between males from pool A (x-axis) and females from pool B (y-axis). The vertical and horizontal boxplots represent the general combining ability (GCA) of male and female parental clones, respectively. These heatmaps were created using the R package ComplexHeatmap29, version 2.20.0 (https://jokergoo.github.io/ComplexHeatmap-reference/book/).