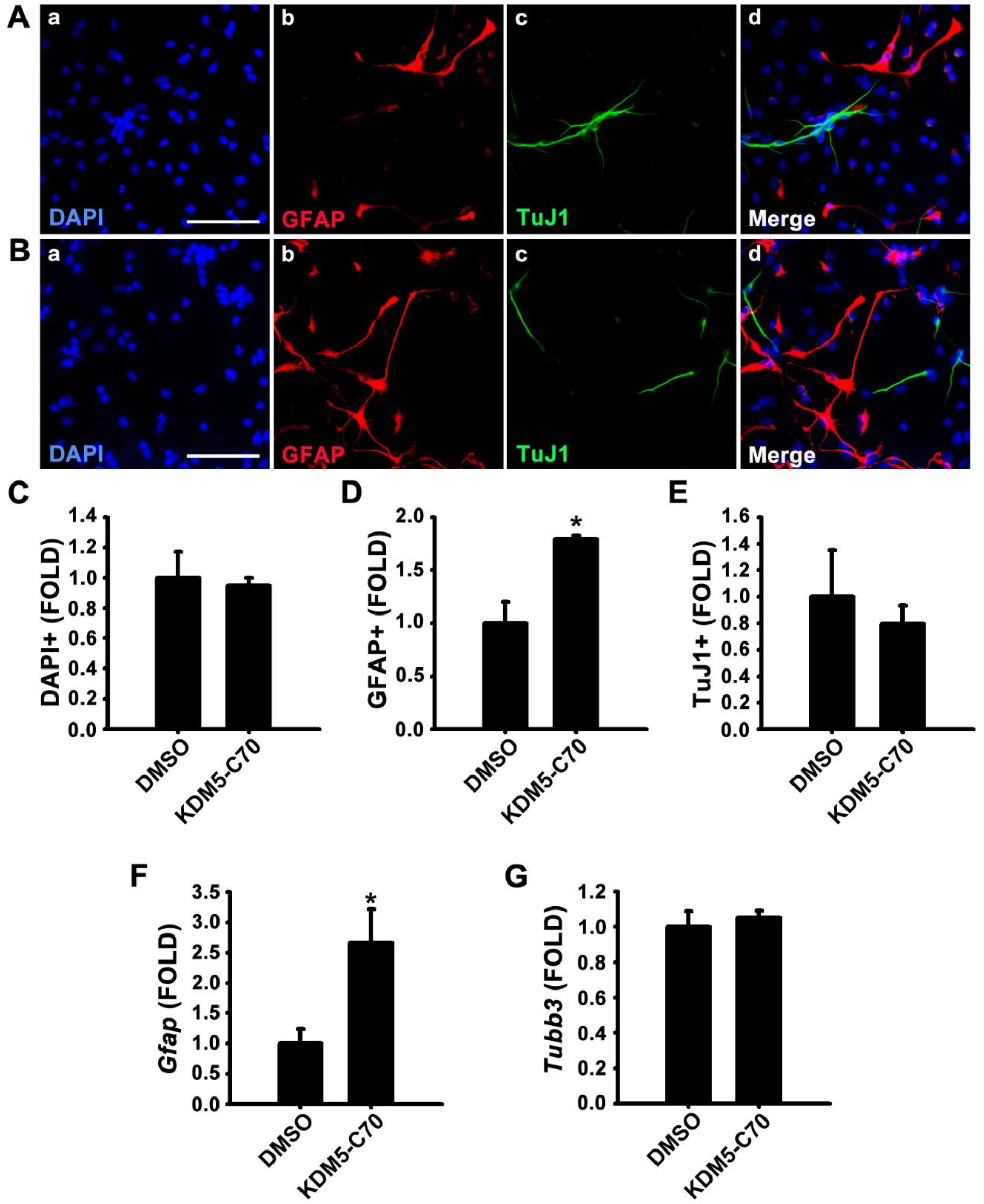
Fig. 1

KDM5-C70 increases GFAP expression in rat neural stem cells (NSCs) in the absence of growth factors. (A–E) NSCs treated with 0.1% DMSO or 25 µM KDM5-C70 in the absence of EGF and FGF2 for 4 days. (A, B) Immunofluorescence images of NSCs treated with (A) 0.1% DMSO or (B) 25 µM KDM5-C70 showing (a) nuclei stained with DAPI (blue), (b) astrocytes immuno-stained with GFAP (red), (c) neurons immuno-stained with TuJ1 (green), and (d) merged images. Scale bar = 50 μm. (C-E) Quantification of (C) nuclei, (D) GFAP-positive cells, and (E) TuJ1-positive cells. (F, G) Real-time RT-PCR was performed to quantify the mRNA levels of Gfap and Tubb3. Total RNA was extracted from NSCs treated with 0.1% DMSO or 25 µM KDM5-C70 in the absence of EGF and FGF2 for 3 days. Gapdh was used as an internal control. Data are presented as the mean ± SEM (n = 3). * p < 0.05, ** p < 0.01 (Student’s t-test).