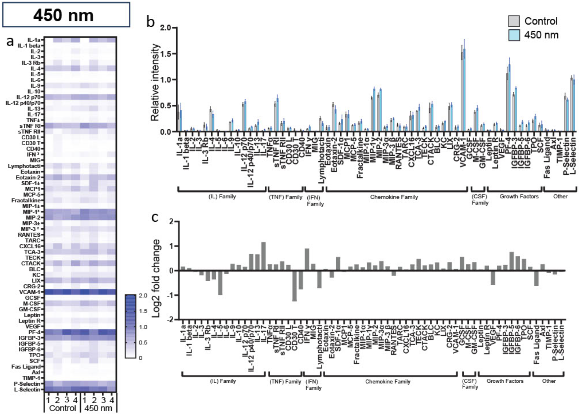
Fig. 3

Cytokine arrays from serum in mice exposed to 450 nm light for 8 weeks. (A). heat map shifts between experimental and control groups (B). Shifts in individual cytokines and (C). changes that were greater than 2-fold in the 450 nm group vs control. 450 nm exposure results in complex cytokine shifts in the serum. These data show that 450nm light exposure results in systemic cytokine changes that may act to signal the impact of light exposure across the body. Error bars are SEM