Fig. 2

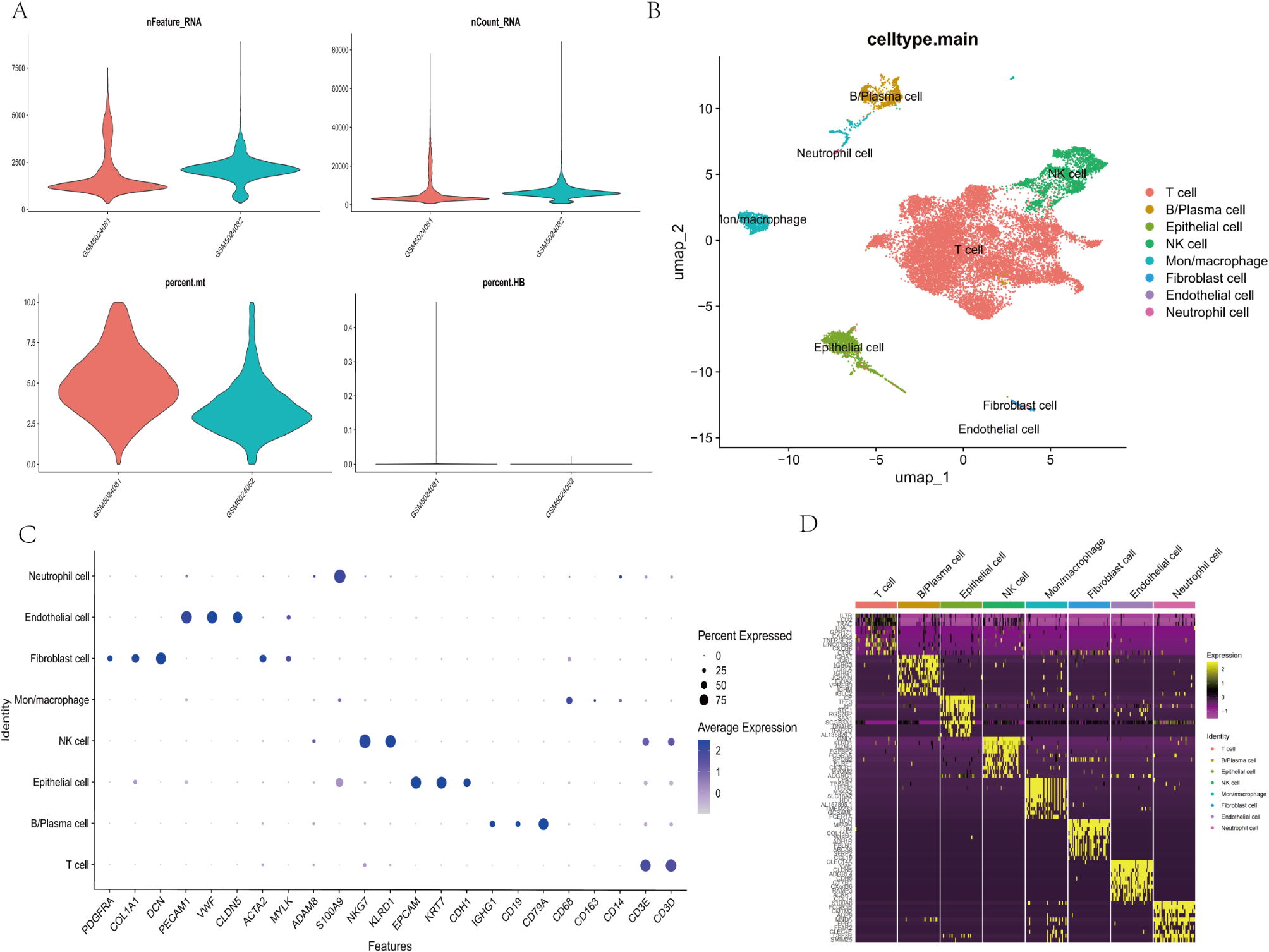
ScRNA-seq analysis. (A) quality control by feature of RNA, count of RNA, proportion of mitochondria and red blood cell. (B) cell annotation by umap. (C) cell markers of 8 type cells. (D) top 10 marker genes of 8 type cells.

ScRNA-seq analysis. (A) quality control by feature of RNA, count of RNA, proportion of mitochondria and red blood cell. (B) cell annotation by umap. (C) cell markers of 8 type cells. (D) top 10 marker genes of 8 type cells.