Fig. 1
From: Inhibition of TGF-β signaling enhances osteogenic potential of iPSC-derived MSCs

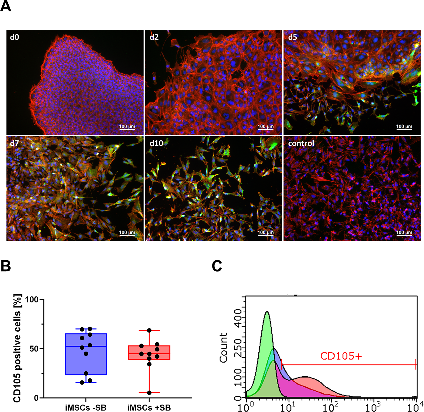
(A) Cell morphology during differentiation of iPSCs to iMSCs with SB431542 (+ SB). Representative fluorescence images (10x magnification, scale bar = 100 μm) of undifferentiated iPSCs at day d0 and differentiating cells at different days (d2, d5, d7, and d10) of mesenchymal differentiation (P0). To visualize differentiation, cells were stained for CD105 (green) using a primary mouse anti-CD105 antibody and an AlexaFluor488 labeled secondary goat anti-mouse IgG antibody. The control sample was stained with secondary antibody only. Samples were counterstained with phalloidin-Atto550 (red) and DAPI (blue) to visualize F-actin and nuclei. (B) Percentage of CD105+ cells at P0 of iMSC differentiation with (+ SB) and without SB431542 (-SB). To determine the percentage of differentiated cells and the resulting cell density after passaging to P1, CD105 expression in iMSCs of passage 0 was determined by flow cytometry. The two groups were compared using a paired Student’s t-test (n = 10). (C) Representative histogram of CD105 expression in iMSCs + SB (blue), -SB (red) and unstained control (green).