Fig. 4
From: Inhibition of TGF-β signaling enhances osteogenic potential of iPSC-derived MSCs

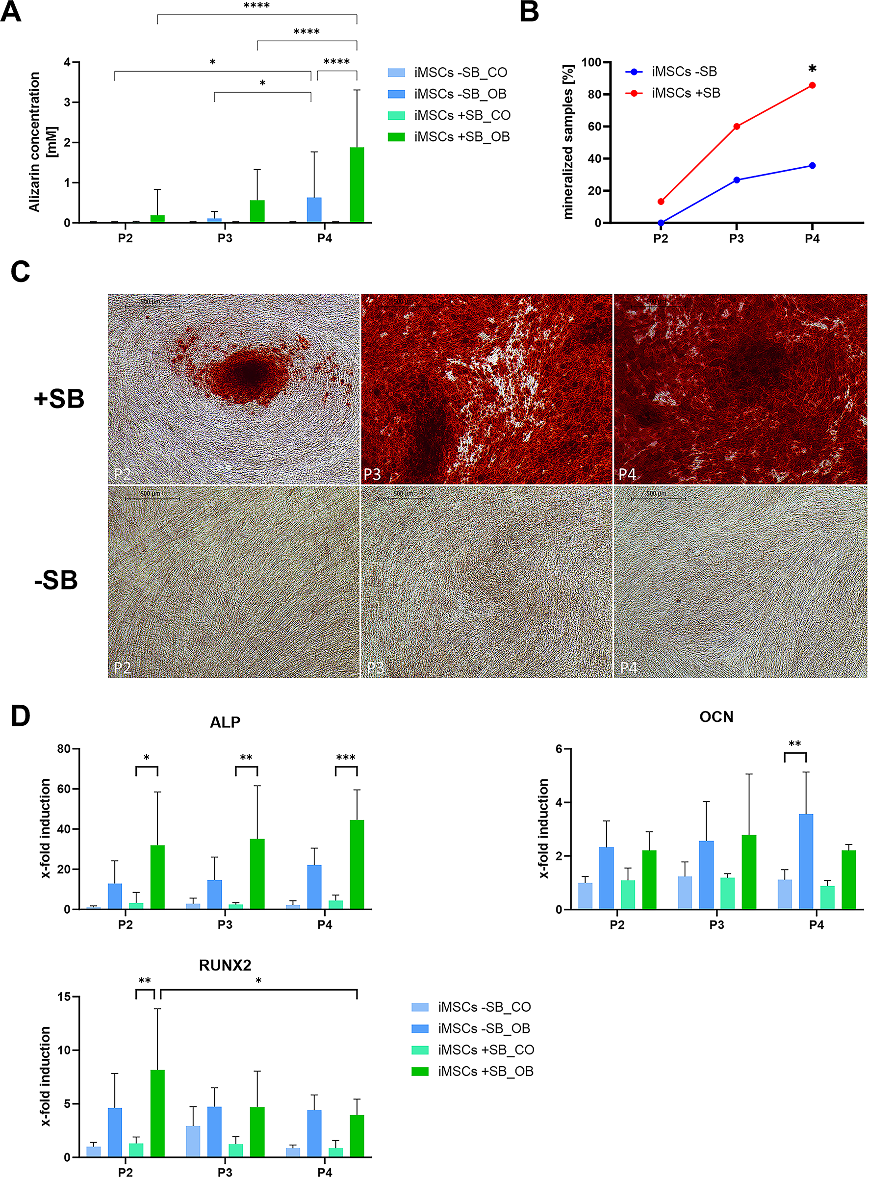
Osteogenic differentiation of iMSCs in consecutive passages. iMSC mineralization of passages 2–4 was visualized by alizarin red staining after 21 days of osteogenic induction. (A) Alizarin concentration was quantified photometrically and means + SD are displayed (n ≥ 12). (B) Increase in mineralization of iMSCs differentiated with and without SB after osteogenic stimulation for 21 days. Percentage of mineralizing samples was determined by counting mineralizing and non-mineralizing wells after alizarin staining. The groups were compared using Fisher’s exact test (* p < 0.05). (C) Representative images of alizarin staining (4x magnification, scale bar = 500 μm). (D) Expression of osteogenic marker genes (ALP, OCN and RUNX2) in iMSCs was quantified by qPCR after 15 days of treatment with control (CO) and osteogenic medium (OB). Absolute mRNA copy numbers were normalized to the housekeeping gene glycerinaldehyde-3-phosphate dehydrogenase (GAPDH) and displayed as x-fold induction values relative to the iMSCs -SB_CO P2 sample (means + SD, n = 4). The mean values of gene expression and alizarin quantification were compared by 2-way ANOVA and Tuckey’s multiple comparison test (* p < 0.05, ** p < 0.01, *** p < 0.001, **** p < 0.0001).