Fig. 2

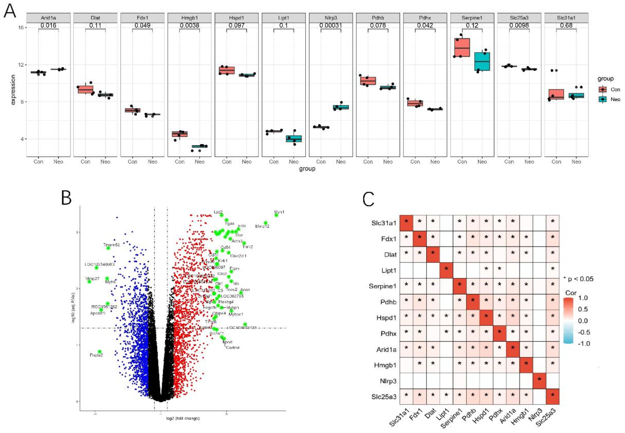
Differential gene expression analysis. Box-and-line and volcano plots of differentially expressed genes (A, B), and correlations between differentially expressed genes (C).

Differential gene expression analysis. Box-and-line and volcano plots of differentially expressed genes (A, B), and correlations between differentially expressed genes (C).