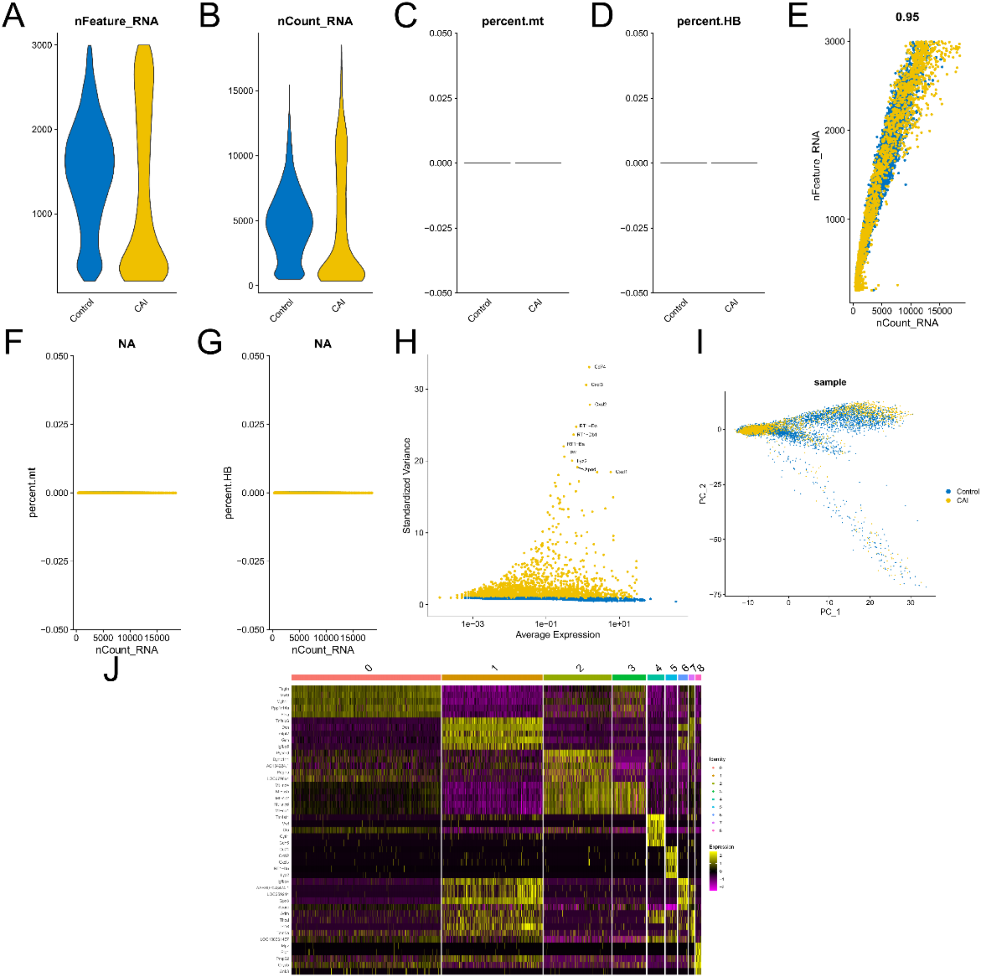
Fig. 9

Single-cell data analysis. The expression characteristics of each group of samples are shown in (A–D). The nCount_RNA representing the number of unique molecular identifiers (UMI) was positively correlated with the nFeature_RNA representing the number of genes, retaining cells with less than 20% of mitochondrial genes and 3% of erythrocyte genes (E–G). The top 10 most variable HVGs (H). The PCA grouping showed no significant batch effect for the two groups (I). The heatmap demonstrated the top 5 marker genes for each cell cluster (J).