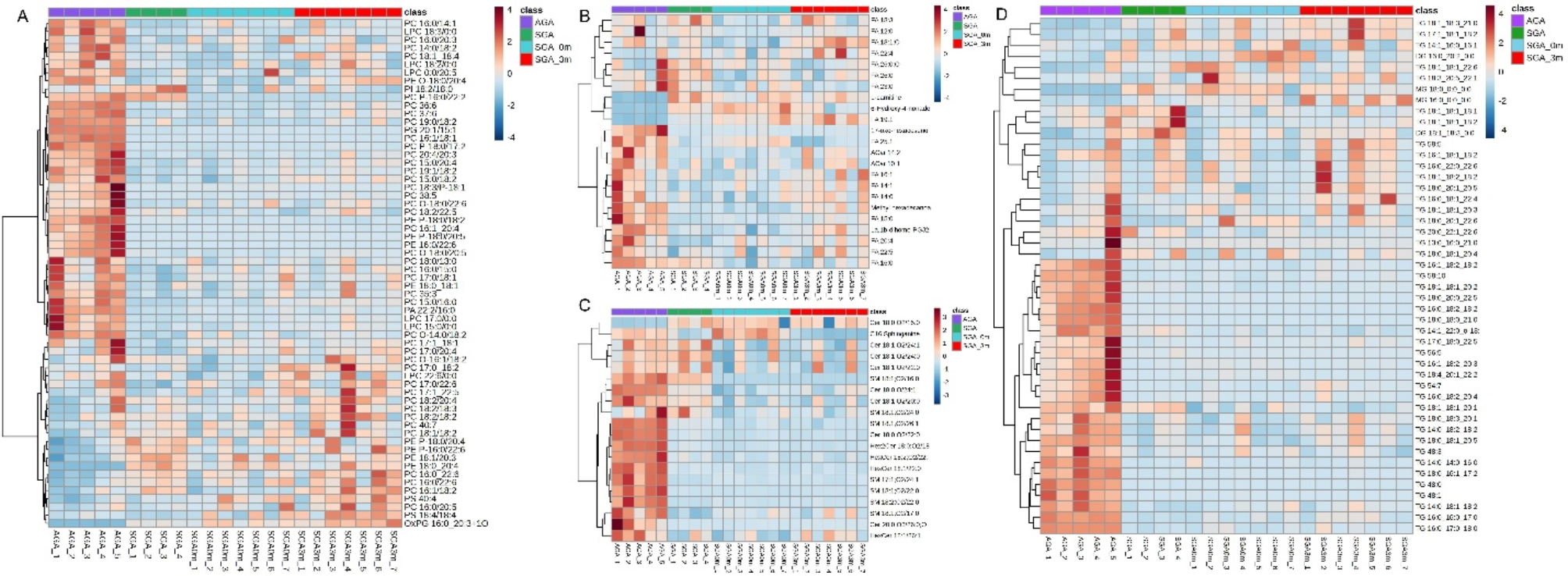
Fig. 4

Heatmaps of Lipid Changes by Lipid Category. Heatmaps illustrating the differential expression of lipid species across study groups and time points. Lipid species detected in the study were categorized into distinct categories: (A) glycerophospholipids, (B) fatty acyls, (C) sphingolipids, and (D) glycerolipids. Each heatmap represents the relative abundance of lipid species, with color gradients indicating the degree of change. Red and blue colors represent increased and decreased lipid levels, respectively. Compared with AGA controls, the heatmaps display lipid changes for SGA children before and after three months of rhGH treatment. These visualizations highlight significant lipid alterations associated with rhGH treatment and provide insights into the lipidomic profile changes influenced by the therapy.