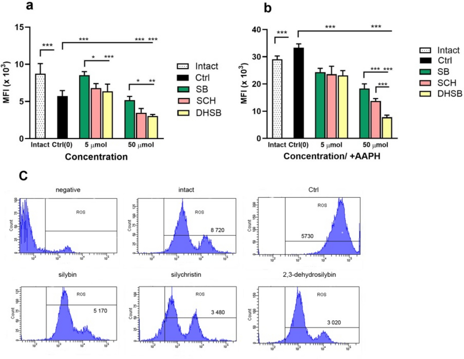
Fig. 2

Determination of intracellular ROS in intact cells, untreated control cells (Ctrl) and cells treated with 5 or 50 μmol/ml of silybin (SB), silychristin (SCH), and 2,3-dehydrosilybin (DHSB) after 24 h incubation. AAPH was applied for last 1 h to induce oxidative stress. Values for ROS concentration shown on (a, b), are expressed as the mean fluorescence intensity/cell (MFI) (mean ± SD, n = 6). (c) Representative histograms for 50 μmol/ml. Significantly different values between groups are indicated by lines and are marked as: *p < 0.05, **p < 0.01, ***p < 0.001, ns—not significant.