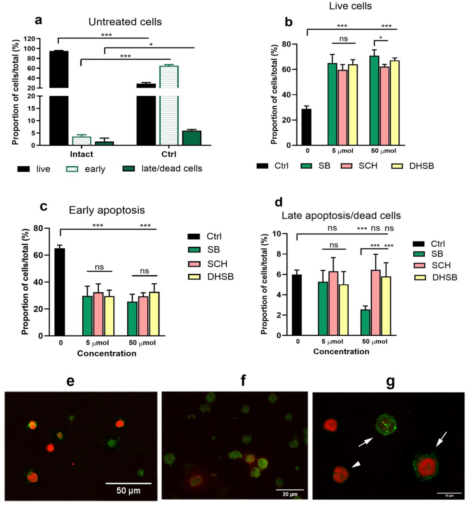
Fig. 6

Apoptosis in splenocytes, (a–d), Flow cytometric analysis of the proportions of live spleen cells, cells in the early stage and the late stage of apoptosis (including dead cells) after Annexin V and propidium iodide staining. Assay was performed on (a), intact cells, control cells (Ctrl) after 24 h incubation and cells treated with (b–d), silybin (SB), silychristin (SCH) and 2,3-dehydrosilybin (DHSB) at the concentrations of 5 or 50 µmol/ml. Values represent means ± SD (n = 6). Significantly different values between groups indicated by lines are marked as: *p < 0.05, ***p < 0.001, ns—not significant. (e–g) Representative images of immunofluorescent localisation of Bcl-xL protein in splenocytes in (e), control group and cells treated with (f), SB and (g), DHSB (both at 50 μmol/ml), showing differential immunoreactivity (arrows) (green colour) and nuclei (red colour). Arrowhead marks dying cell with fragmented nucleus.