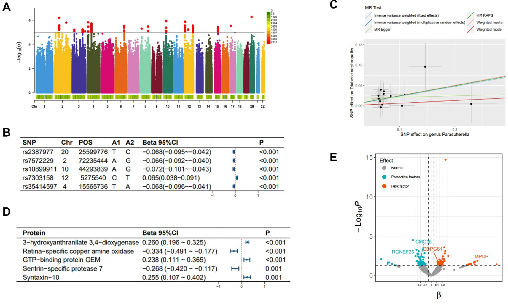
Fig. 3

Analysis related to Parasutterella. Note: (A) Manhattan plot of the summary data from the genome-wide association study on Parasutterella; (B) The top 5 single nucleotide polymorphisms (SNPs) most significantly associated with Parasutterella; (C) Scatter plot and regression curve of Mendelian randomization exploring the causal association between Parasutterella and diabetic nephropathy; (D) The top 5 plasma proteins most significantly influenced by the abundance of Parasutterella; (E) Scatter plot of the significance level of Parasutterella’s effects on plasma proteins, with specified proteins indicating mediation effects.